宁波市国民经济和社会发展
第十五个五年规划纲要
(2026年1月24日宁波市第十六届人民代表大会第六次会议批准)
目录
第一章 乘势而上精彩书写中国式现代化宁波新篇章
第一节 现实基础
第二节 发展环境
第三节 指导方针
第四节 主要目标
第五节 攻坚方向
第二章 高水平推进新型工业化,巩固壮大实体经济根基
第一节 加快传统产业焕新升级
第二节 培育壮大新兴产业
第三节 前瞻布局一批未来产业
第四节 促进服务业优质高效发展
第五节 做强产业发展平台主体
第三章 建设全域高水平创新型城市,更好引领发展新质生产力
第一节 增强科技创新策源能力
第二节 推动科技创新和产业创新深度融合
第三节 一体推进教育科技人才发展
第四节 营造一流创新创业环境
第四章 加快人工智能创新发展,推动全域数智化转型
第一节 构建人工智能发展基座
第二节 加快人工智能产业发展和创新应用
第三节 优化人工智能发展生态
第五章 提升国际门户枢纽地位,打造高能级开放强市
第一节 锻强世界一流强港硬核力量
第二节 塑造开放型经济新优势
第三节 打造制度型开放高地
第四节 高质量参与共建“一带一路”
第五节 提升城市国际化水平
第六章 持续激发内需潜力,积极服务构建新发展格局
第一节 加快建设国际消费中心城市
第二节 加力扩大有效投资
第三节 完善现代流通体系
第七章 强化重点领域改革攻坚,服务构建高水平社会主义市场经济体制
第一节 激发各类经营主体活力
第二节 推进要素市场化配置综合改革
第三节 打造市场化法治化国际化一流营商环境
第四节 深化财税金融等重点领域改革
第八章 提升大都市功能和品质,共建长三角世界级城市群
第一节 深化多层次区域协调发展
第二节 优化市域空间布局
第三节 提升城市规划建设管理水平
第四节 建设高水平交通强市
第九章 建设创新型现代海洋城市,提高经略海洋能力
第一节 推动海洋经济高质量发展
第二节 高水平推进海洋开发利用
第三节 加强现代海洋综合治理
第十章 打造乡村振兴宁波样板,推动城乡共同繁荣发展
第一节 促进乡村产业高质量发展
第二节 建设宜居宜业和美乡村
第三节 构建乡村振兴多元投入机制
第四节 推进城乡设施共建服务共享
第十一章 繁荣发展港城文化,全面激发文旅体发展活力
第一节 广泛践行社会主义核心价值观
第二节 健全高品质文化供给体系
第三节 提升文化产业核心竞争力
第四节 推动文旅融合高质量发展
第五节 建设高水平现代化体育强市
第十二章 加快推动人的全面发展,提升人力资本水平
第一节 促进人口高质量发展
第二节 办好人民满意的教育
第三节 高水平建设健康宁波
第十三章 加大保障和改善民生力度,持续提升群众获得感
第一节 促进高质量充分就业
第二节 织密社会保障网络
第三节 关心关爱重点群体发展
第十四章 健全推动共同富裕体制机制,持续缩小“三大差距”
第一节 完善缩小城乡区域差距机制
第二节 健全居民增收长效机制
第三节 深化基本公共服务一体化改革
第十五章 加快经济社会发展全面绿色转型,建设更高水平生态市
第一节 促进绿色低碳循环发展
第二节 加快建设新型能源体系
第三节 提升生态环境治理能力水平
第四节 全面提升生态系统质量
第十六章 推进市域社会治理现代化,建设更高水平平安宁波法治宁波
第一节 筑牢重点领域安全屏障
第二节 加快推进韧性城市建设
第三节 提高市域社会治理能力
第四节 推进社会主义民主法治建设
第十七章 勠力同心开创现代化滨海大都市建设新局面
第一节 坚持和加强党的全面领导
第二节 加快健全统一规划体系
第三节 完善规划实施机制
专栏
专栏1 “十五五”时期主要发展指标
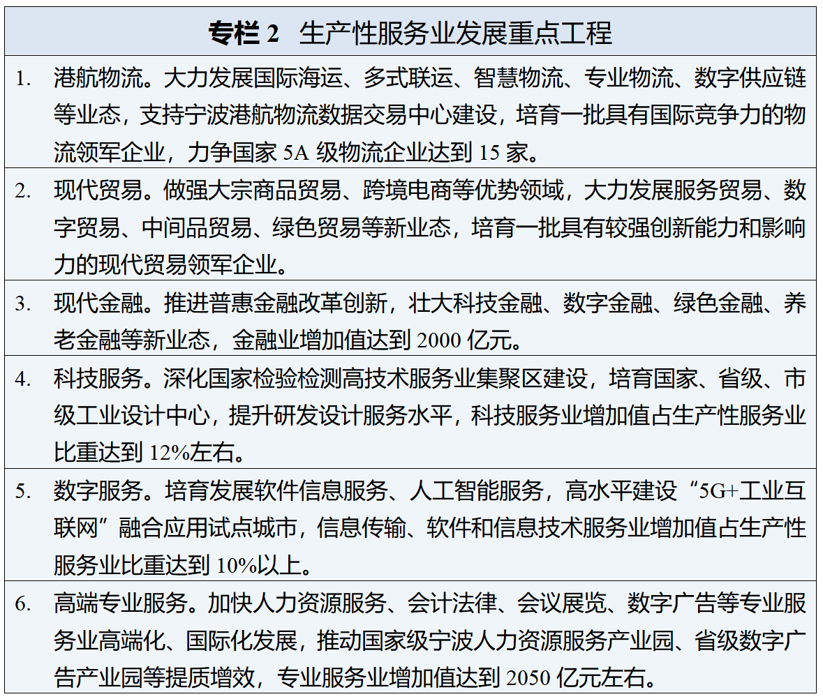
专栏2 生产性服务业发展重点工程
专栏3 科创平台提能工程
专栏4 战略人才力量建设工程
专栏5 “人工智能+”应用重点工程
专栏6 世界一流强港建设工程
专栏7 大宗商品资源配置枢纽建设工程
专栏8 服务消费提升重点工程
专栏9 扩大有效投资工程
专栏10 要素市场化配置综合改革试点建设工程
专栏11 宁波都市圈建设工程
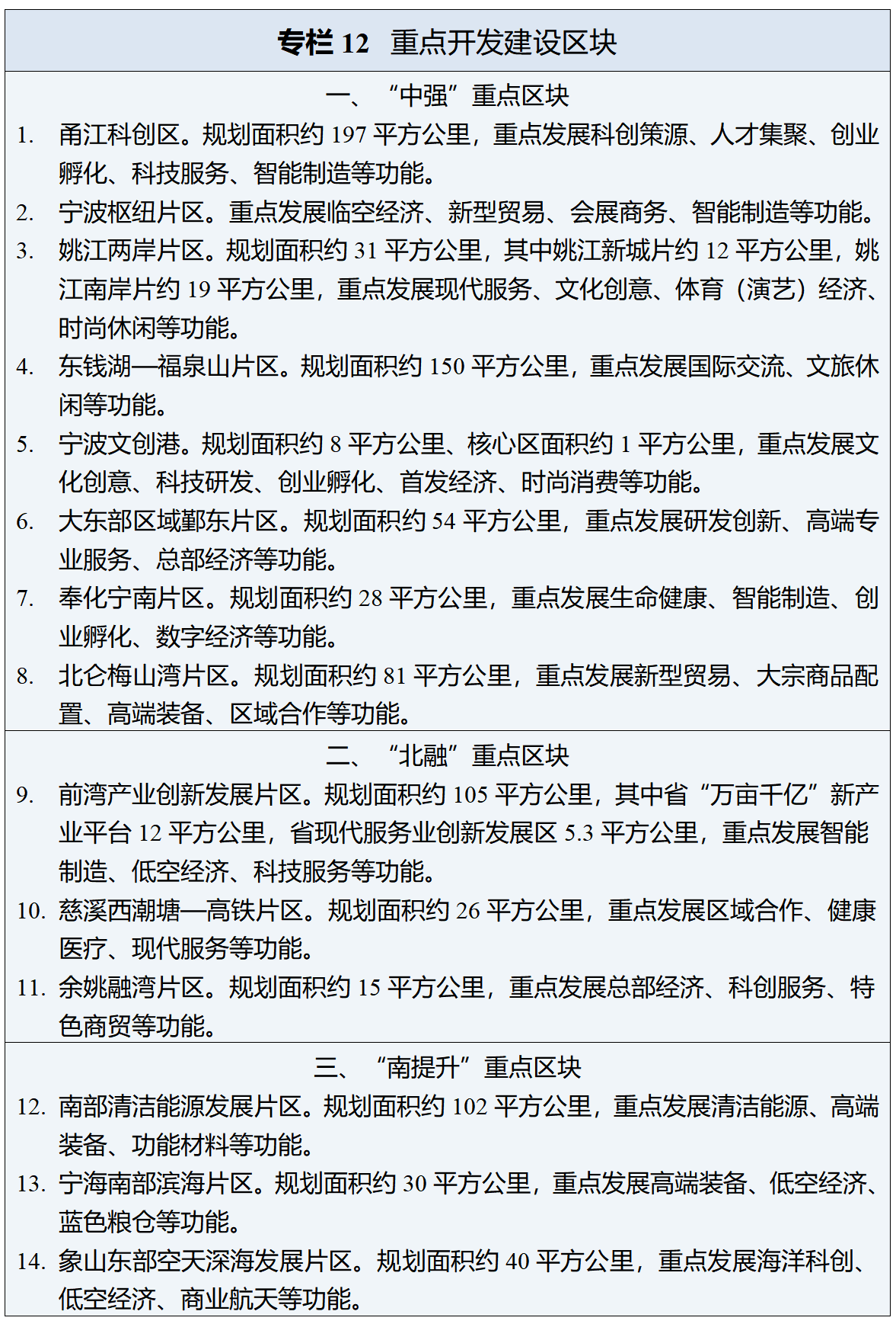
专栏12 重点开发建设区块
专栏13 各区(县、市)及开发区发展导向
专栏14 城市更新重点片区
专栏15 交通强市建设工程
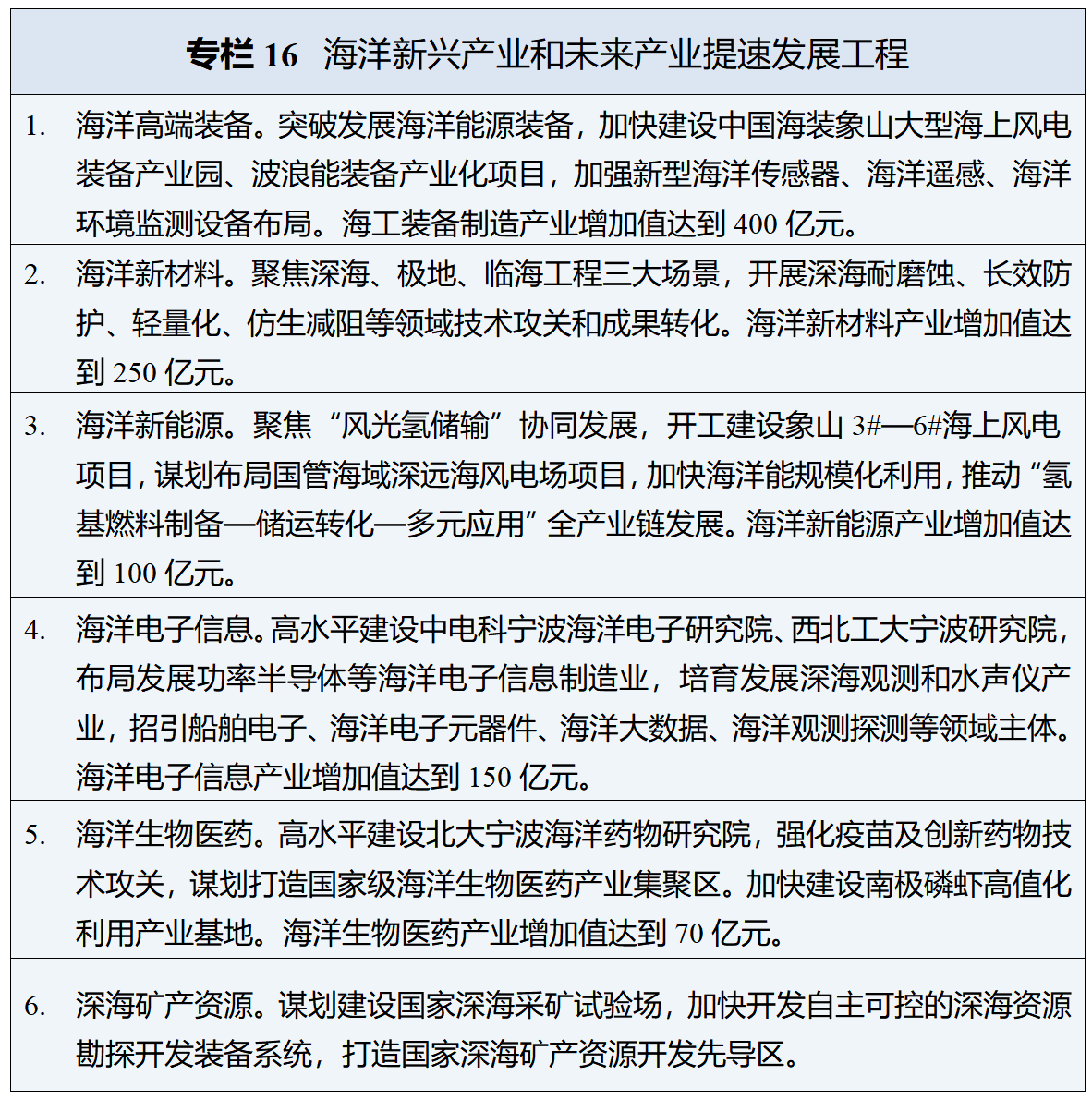
专栏16 海洋新兴产业和未来产业提速发展工程
专栏17 农业农村现代化建设工程
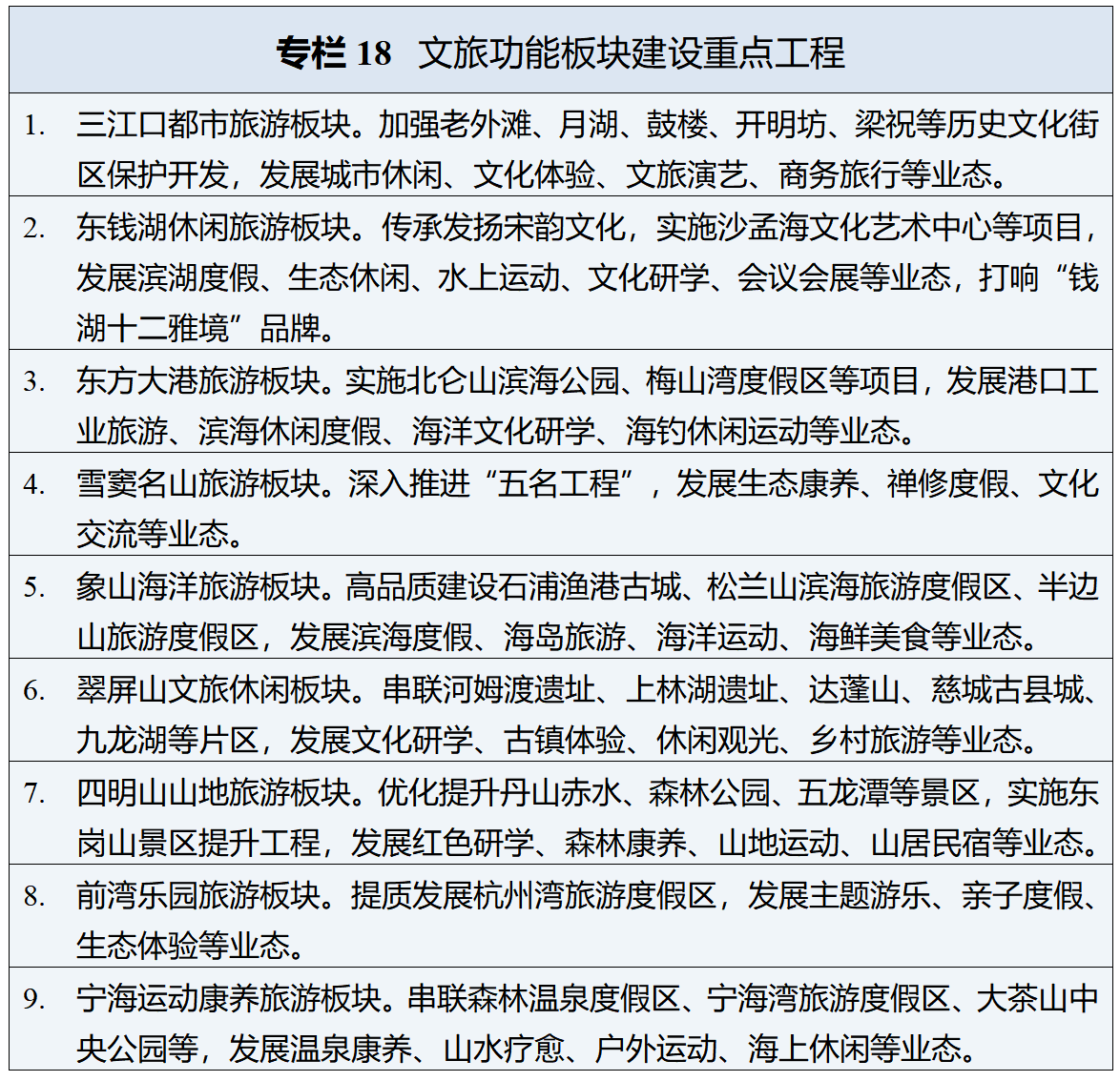
专栏18 文旅功能板块建设重点工程
专栏19 全龄友好型社会建设工程
专栏20 教育强市建设工程
专栏21 健康宁波建设工程
专栏22 “甬上乐业”重点工程
专栏23 山区海岛乡镇高质量发展工程
专栏24 能源强市建设工程
专栏25 生态环境治理重点工程
专栏26 韧性城市建设重点工程
宁波市国民经济和社会发展第十五个五年(2026—2030年)规划纲要,根据《中共宁波市委关于制定宁波市国民经济和社会发展第十五个五年规划的建议》编制,主要阐明全市经济社会发展战略,明确政府工作重点,引导规范经营主体行为,是“十五五”时期宁波发展的宏伟蓝图,是全市人民共同的行动纲领。
第一章 乘势而上精彩书写中国式现代化宁波新篇章
“十五五”时期,是我国基本实现社会主义现代化夯实基础、全面发力的关键时期,也是宁波加快高质量发展推动共同富裕先行示范、高水平建设现代化滨海大都市的关键时期。
第一节 现实基础
“十四五”时期宁波发展历程极不寻常、极不平凡。面对错综复杂的国际形势和艰巨繁重的改革发展稳定任务,全市上下坚持以习近平新时代中国特色社会主义思想为指导,深入学习领悟习近平总书记考察浙江重要讲话精神和给第二届中国—中东欧国家博览会贺信、给祖籍宁波的香港企业家回信精神,全面贯彻中央和省委决策部署,深入践行“八八战略”,持续深化“六争攻坚”,聚力推进“六大变革”,加快打造“六个之都”,有效应对世纪疫情严重冲击和一系列重大风险挑战,推动现代化滨海大都市建设取得显著成效,“十四五”规划确定的主要目标任务顺利完成。
聚力壮大产业增长动能,综合经济实力争先进位。地区生产总值跃居全国城市第11位,2025年达到1.87万亿元,人均地区生产总值达到19万元左右,区(县、市)地区生产总值全部迈上千亿级台阶。工业增加值规模跃升至全国第5位,制造业单项冠军数量保持全国第1位。服务业增加值突破万亿元,千亿级服务业企业实现零的突破。农林牧渔业总产值稳居全省第1位。
聚力营造一流创新生态,科技创新能力持续增强。甬江科创区创新要素加速集聚,甬江实验室揭牌运行,获批海洋关键材料、农产品质量安全2个全国重点实验室,宁波东方理工大学建校招生,宁波经开区、宁波高新区综合排名跻身全国前十。“科创甬江2035”计划深入实施,全社会研发投入年均保持两位数增长。自主培养两院院士、获得国家级科技奖项实现突破。
聚力锻强港口硬核力量,开放枢纽水平显著提升。宁波舟山港货物、集装箱吞吐量稳居全球第1和第3位,宁波舟山新华·波罗的海国际航运中心发展指数从第11位升至第7位。自营进出口总额达到1.46万亿元,跻身中国外贸综合竞争力第四城。建设全国首个大宗商品资源配置枢纽,累计成功举办四届中国—中东欧国家博览会。
聚力增创体制机制优势,重点领域改革取得突破。全面深化改革进一步推进,获批国家要素市场化配置综合改革、服务业扩大开放、全域国土空间综合整治等一批高能级试点,每年滚动推进省级以上重大改革试点100余项,民营经济增加值突破万亿元,营商环境满意度稳居全国城市第一方阵。
聚力优化市域发展空间,都市品质形象持续焕新。全面对接上海“五个中心”建设,唱好杭甬“双城记”、宁波都市圈协同发展扎实推进,甬金铁路、杭甬高速复线宁波段一期二期等建成通车,通苏嘉甬高铁、甬舟铁路等重大工程加快建设。国际会议中心等城市地标建成投用,高速公路里程达到690公里、轨道交通建成里程达到297公里、城市快速路里程达到172公里。常住人口城镇化率达到81.5%。生态环境质量持续提升,实现省级生态文明建设示范区建设全覆盖。
聚力推动共富先行示范,民生福祉水平稳步提高。以“千万工程”牵引城乡融合发展持续缩小“三大差距”,居民人均可支配收入提高至7.78万元,城乡居民收入倍差缩小至1.60。全龄友好城市建设扎实推进,新建、改扩建医院22家,城乡居民基本养老保险基础养老金标准、最低生活保障标准等居全省第1位,16次获评最具幸福感城市。实现全国文明城市“七连冠”、全国双拥模范城“九连冠”,圆满承办第六届世界佛教论坛、第十九届亚运会赛事,河姆渡遗址入选全国“百年百大考古发现”。
聚力统筹发展和安全,韧性城市建设深入推进。成为全国市域社会治理现代化试点城市、全国首批法治政府建设示范市、全国首批社会治安防控体系示范城市,连续19年获评省“平安市”,夺得“二星平安金鼎”。重大突发公共事件处置保障体系不断健全,安全生产、自然灾害防治等领域体制机制迭代优化,粮食种植面积和产量持续增长。
这些重大成就的取得,根本在于以习近平同志为核心的党中央领航掌舵,在于习近平新时代中国特色社会主义思想科学指引,全市上下要牢记嘱托、感恩奋进,坚定不移沿着习近平总书记指引的方向奋勇前进。
第二节 发展环境
“十五五”时期,发展环境面临深刻复杂变化,战略机遇和风险挑战并存、不确定难预料因素增多。
从国际看,世界百年变局加速演进,国际力量对比深刻调整,以人工智能为代表的新一轮科技革命和产业变革加速突破,我国具备主动运筹国际空间、塑造外部环境的诸多有利因素。同时,世界变乱交织、动荡加剧,地缘冲突易发多发;单边主义、保护主义抬头,霸权主义和强权政治威胁上升,国际经济贸易秩序遇到严峻挑战,世界经济增长动能不足;大国博弈更加复杂激烈。宁波作为我国改革开放前沿,既要看到外部环境变化带来的重大挑战,更要看到我国推动高水平科技自立自强、推进高质量共建“一带一路”、维护产业链供应链韧性稳定、积极参与引领全球治理体系改革和建设等带来的重大机遇。
从国内看,我国经济基础稳、优势多、韧性强、潜能大,长期向好的支撑条件和基本趋势没有变,中国特色社会主义制度优势、超大规模市场优势、完整产业体系优势、丰富人才资源优势更加彰显。同时,发展不平衡不充分问题仍然突出,全方位扩大内需、加快新旧动能接续转换、城乡区域协调发展、进一步全面深化改革、全面绿色转型、防范化解系统性风险更加迫切,宁波面临着更好发挥比较优势、承担国家使命任务的重大机遇。
从宁波看,加快高质量发展具备良好基础和有利条件,港口、开放、制造、民营经济、文化、“宁波帮”等优势更加巩固,人工智能、海洋经济、绿色能源等新兴领域蕴含巨大潜力,同时也面临新的“成长的烦恼”,科技创新能力还不够强,传统产业升级、新兴产业壮大、未来产业培育需要加力提速,消费能力、意愿和层级还需提升,基础设施体系不够完善,人口结构变化给经济发展、公共服务、社会治理等提出新课题。“十五五”将进入新旧动能加快转换、治理能力加快提升、城市能级加快锻强的关键阶段。
全市上下要深刻领悟“两个确立”的决定性意义,增强“四个意识”、坚定“四个自信”、做到“两个维护”,保持战略定力,增强必胜信心,积极识变应变求变,以历史主动精神克难关、战风险、迎挑战,坚定不移把自己的事情办好,进一步巩固拓展优势、破除瓶颈制约、补强短板弱项,为以中国式现代化全面推进强国建设、民族复兴伟业,为浙江高质量发展建设共同富裕示范区取得决定性进展、率先呈现基本实现社会主义现代化的生动图景,贡献更大宁波力量。
第三节 指导方针
坚持以习近平新时代中国特色社会主义思想为指导,深入贯彻党的二十大和二十届历次全会精神,深刻领悟习近平总书记对浙江、对宁波工作重要指示精神,统筹推进“五位一体”总体布局,协调推进“四个全面”战略布局,完整准确全面贯彻新发展理念,主动融入和服务构建新发展格局,坚持稳中求进工作总基调,深入践行“八八战略”,紧扣总书记“4+1”重要要求和省委“132”总体工作部署,坚持以经济建设为中心,以推动高质量发展为主题,以改革创新为根本动力,以满足人民日益增长的美好生活需要为根本目的,以全面从严治党为根本保障,加快高质量发展推动共同富裕先行示范,加快“港产城文人”深度融合发展,加快产业提质、创新提速、开放提能、品质提升、民生提优、治理提效,精彩书写中国式现代化宁波新篇章,更好发挥领跑和带动作用,为全国全省大局作出更大贡献。
必须坚持党的全面领导、坚持人民至上、坚持高质量发展、坚持全面深化改革、坚持有效市场和有为政府相结合、坚持统筹发展和安全,落实市委“六个牢牢把握”要求,力争在以下方面发挥领跑和带动作用。
——在全面落实国家、全省区域发展战略上发挥领跑和带动作用。深入贯彻国家区域协调发展战略、区域重大战略、主体功能区战略,发挥区域重要中心城市功能,深度融入长三角一体化发展,协同推动长江经济带高质量发展,高水平唱好杭甬“双城记”,以“经济大市挑大梁”的责任担当更好服务全国全省发展大局。
——在推进科技创新和产业创新深度融合、加快发展新质生产力上发挥领跑和带动作用。把因地制宜发展新质生产力摆在更加突出的战略位置,聚焦促进经济结构优化升级的重点领域和薄弱环节,一体推进教育科技人才发展,更好发挥人才第一资源作用,强化企业创新主体地位,营造一流城市创新生态,以高质量科技供给提升发展动能。
——在满足人民美好生活需要、推进共同富裕先行示范上发挥领跑和带动作用。以“千万工程”为牵引,持续缩小“三大差距”,统筹做好“强城”“兴村”“融合”三篇文章,用心用情用力解决群众急难愁盼问题,健全覆盖全人群、全生命周期的人口服务体系,深入推进市域社会治理现代化,持续擦亮最具幸福感城市名片。
——在全面深化改革开放、服务构建新发展格局上发挥领跑和带动作用。发扬改革创新、敢闯敢试优良传统,以经济体制改革为牵引,统筹攻坚引领性改革,充分激发民营经济发展活力,深入挖掘内需潜力,持续扩大高水平对外开放,增强畅通国内大循环、链接国内国际双循环的枢纽功能,在主动融入和服务构建新发展格局中展现更大作为。
——在推动优秀传统文化创造性转化创新性发展、担负新时代文化使命上发挥领跑和带动作用。赓续历史文脉,加强文化遗产系统性保护传承利用,统筹推进“文化+科技”“文化+旅游”“文化+民生”,完善公共文化服务体系,创新发展人文经济,积极发展反映时代要求、具有时代特色的新文化,全面提升城市影响力和软实力。
第四节 主要目标
通过五年的不懈奋斗,确保基本建成具有全球竞争力、共同富裕先行的现代化滨海大都市取得决定性进展,打造率先呈现基本实现社会主义现代化生动图景的标杆示范。到2030年,我市经济总量和发展质量迈上新台阶,力争地区生产总值达到2.6万亿元,人均地区生产总值达到发达经济体水平,主要经济社会发展指标在全国城市中争先进位,产业竞争力、科创策源力、文化软实力、民生保障力、安全塑造力、国际影响力持续锻强,长三角地区重要中心城市能级全面提升,群众获得感幸福感安全感认同感进一步增强。
——以全球先进制造业高地建设为引领,推动实体经济发展迈上大台阶。在推动经济实现质的有效提升和量的合理增长上走在前作示范,科技创新和产业创新、实体经济和数字经济、先进制造业和现代服务业深度融合发展,民营经济高质量发展走在全国前列,工业增加值突破1万亿元,生产性服务业占比、战略性新兴产业增加值占比显著提升,成为全国首批新型工业化示范区,在建设世界级产业集群上取得重大成效,人工智能技术创新与产业发展综合实力进入全国第一方阵。
——以全域高水平创新型城市建设为引领,推动科技创新能力迈上大台阶。区域性科技创新高地地位更加巩固,支持全面创新的制度体系和发展生态更加完善,新质生产力加快培育壮大,全要素生产率加快提升,全域高水平创新型城市基本建成。财政科技投入保持稳定较快增长,全社会研发投入强度提升至3.6%以上,甬江科创区成为全国有重要影响力的科创策源地。教育强市基本建成,基础教育、职业教育、高等教育整体发展水平走在全省前列。人才强市基本建成,人才“引育留用”工作走在前列。
——以国内国际双循环战略枢纽建设为引领,推动高水平对外开放迈上大台阶。高能级开放强市基本建成,开放基础设施“硬件”和服务环境“软件”全面提升,港口集装箱吞吐量、国际航运中心发展指数全球排名实现进位。各类开放平台能级持续增强,大宗商品资源配置枢纽建设取得明显进展,制度型开放取得新突破,外贸质量和韧性进一步提升,内外贸一体化发展格局基本形成,国际门户枢纽功能更加凸显。融入和服务全国统一大市场建设纵深推进,投资关键性作用有效发挥,国际消费中心城市建设取得突破。
——以高水平文化强市建设为引领,推动港城文化建设迈上大台阶。城市文化软实力、美誉度、影响力显著提升,高水平文化强市基本建成。社会主义核心价值观深入人心,实现全国文明城市“八连冠”,县级全国文明城市实现全覆盖。国家历史文化名城保护机制更加完善,文艺精品创作水平和成果大幅提升,“15分钟品质文化生活圈”实现高标准全覆盖,文化产业高质量发展。人文交流更加广泛深入,国际传播效能不断增强,“书藏古今、港通天下”城市形象更加鲜明。
——以精彩唱好杭甬“双城记”为引领,推动城市功能品质迈上大台阶。积极融入长三角一体化发展,全面落实“双城牵引、三圈一群”浙江特色现代化城市体系布局,宁波都市圈同城化发展深入推进,一流的现代化滨海都市圈辐射带动作用显著增强,杭甬错位发展协同发展格局更加鲜明。市域空间总体格局更加优化,可持续的城市更新机制不断健全,现代化基础设施体系进一步完善,“枕山、拥江、揽湖、滨海”特色风貌更加彰显,城市品质全面提升,在建设现代化人民城市上先行示范。更高水平生态市基本建成,生态环境质量持续改善,经济社会发展全面绿色转型取得明显进展。创新型现代海洋城市基本建成,海洋新质生产力不断培育壮大,支撑海洋强国、海洋强省建设作用显著提升。
——以打造全域均衡发展的共同富裕市域样板为引领,推动人民生活水平迈上大台阶。在推动人的全面发展、全体人民共同富裕上走在前作示范,一体推进“强城”“兴村”“融合”取得积极成效,城乡差距、地区差距、收入差距持续缩小。乡村全面振兴扎实推进,和美乡村基本实现市域全覆盖,城乡一体融合高质量发展格局全面形成。居民收入增长与经济增长同步,劳动报酬提高与劳动生产率提高同步,居民人均可支配收入突破10万元,形成以中等收入群体为主体的橄榄型社会结构,基本公共服务均等化水平持续提升。人口素质结构更加优化,迈入常住人口千万城市行列。
——以更高水平平安宁波法治宁波建设为引领,推动社会治理效能迈上大台阶。党建引领、“三治”融合、整体智治的市域社会治理现代化深入推进,高质量发展和高水平安全良性互动的局面更加巩固。法治政府建设水平稳居全国前列,公民法治素养持续提升,维护社会公平正义机制更加健全。全过程人民民主制度化、规范化、程序化水平全面提高。全域全量全时全链的大平安体系更加完善,传统安全和非传统安全风险防范监测预警管控能力全面提升,城市安全韧性水平显著增强。
在此基础上再奋斗五年,到2035年,基本建成具有全球竞争力、共同富裕先行的现代化滨海大都市。

注:1.2025年数据均为初步统计数;2.[ ]内为5年累计数。
第五节 攻坚方向
“十五五”时期实现以上发展目标,必须突出固根基、扬优势、补短板、强弱项,聚焦牵一发而动全身的关键领域,实施具有引领性的攻坚行动。
——先进制造业集群建设攻坚行动。巩固提升石化、汽车及零部件、纺织服装等传统优势产业,培育壮大新材料、新一代信息技术、绿色能源、生命健康、航空航天与海工装备、低空经济等新兴产业,加快布局一批未来产业,深化“两业融合”发展,创建国家新型工业化示范区,推动新旧动能转换迈出坚实步伐。
——科技创新体系建设攻坚行动。统筹做好教育科技人才一体改革发展、科技创新和产业创新深度融合“两篇大文章”,健全教育科技人才规划衔接、政策协同、资源统筹、评价联动机制,完善全域创新空间体系,发挥“室校院企”带动作用,建设“教科人产金”全链融通的科创生态,引领发展新质生产力。
——人工智能创新发展攻坚行动。促进实体经济与数字经济深度融合,实施数据、算力、信息网络等基础性工程,加强行业模型开发,推进人工智能赋能先进制造、消费提质、国际贸易、公共服务、城市治理等重点领域,优化技术创新和产业发展生态,推动人工智能引领生产方式、商业模式、消费模式全面变革。
——开放平台提能攻坚行动。以高质量参与共建“一带一路”为牵引,强化自贸试验区制度创新和复制推广,建强大宗商品资源配置枢纽,推动中国—中东欧国家经贸合作示范区提升发展,优化完善开发区管理机制,增强经济发展主战场、产业升级主阵地作用。
——海洋新质动能培育攻坚行动。坚持陆海统筹,优化杭州湾、象山港、三门湾海洋空间功能布局,提升发展国家海洋经济发展示范区,大力发展海洋新兴产业,有序推进海洋能源资源开发利用,全力建设创新型现代海洋城市,服务打造国家东部海洋经济圈。
——交通强市建设攻坚行动。促进港产、港贸、港城一体化,增强世界一流强港全球辐射力,实施沪甬跨海通道、宁波西站及相关工程、机场四期扩建等标志性项目,强化市域交通网络对重大板块建设的支撑作用,加快形成现代化综合交通运输体系,不断增强国际门户枢纽功能。
——文商旅体融合攻坚行动。坚持以文润城、以商兴城、以旅塑城、以体营城,发挥标志性文旅景点、消费商圈、赛事演艺引流带动作用,强化内容策划、故事表达、品牌打造,加快打造一批重大文旅功能板块,构建“大文旅”体制机制,打响新时代港城文化品牌。
——公共服务提质攻坚行动。把握人口变化、需求升级新趋势,以先行示范标准迭代实施公共服务“七优享”工程,推动公共服务设施布局优化、供需适配,下大力气引育名师、名医、名家,着力补齐优质医疗、高等教育等突出短板,让民生实事落地有声、幸福生活可感可及。
——绿色低碳转型攻坚行动。聚焦如期实现碳达峰,标本兼治优化产业结构、能源结构、交通运输结构和提升生态环境治理能力水平,紧盯重点区域、重点行业、重点企业,协同推进降碳、减污、扩绿、增长,建立健全碳排放总量和强度双控制度,促进经济社会发展全面绿色转型。
第二章 高水平推进新型工业化,巩固壮大实体经济根基
坚持智能化、绿色化、融合化方向,统筹推进传统产业焕新升级、新兴产业发展壮大、未来产业科学布局,加快培育新动能,保持制造业合理比重,促进服务业优质高效发展,加快建设全球先进制造业高地。
第一节 加快传统产业焕新升级
全力打造世界级绿色石化产业集群。突出高端化、绿色化、精细化,加快“优油、增化、强材”,深入推进产业强链延链补链,重点发展高端合成材料、专用化学品、关键基础原料等细分领域,扩大高端产品结构占比。增强关键基础原料保障能力,延伸发展先进材料,谋划一批通用装备、新能源、电子信息、生物医药材料项目,做长做强绿色石化产业链。发挥中石化新材料研究院等创新载体作用,加快推进化工中试基地等建设。推动化工园区高效协同和绿色低碳发展。
壮大汽车及高端装备产业集群。聚焦打造新能源汽车之城,完善智能网联新能源汽车全产业链发展生态,聚焦整车制造、核心部件创新、应用示范与产品出口,培育生态主导型企业,加强多品类新车型开发和导入。推动整车企业和核心零部件企业加强协同创新,提升整零配套水平。发挥吉利研究院、杭州湾汽车工程学院等创新平台技术支撑作用,集中突破一批“卡脖子”难题,完善测试验证体系。推进智能网联、智能充换电、新型燃料加注等基础设施建设。聚焦发展工业母机、智能成型装备、智能仪表、先进电气装备、关键基础件,打造整零协作紧密、竞争优势明显的国产高端装备产业集群。
推动时尚消费品产业高端化发展。聚焦现代纺织、家居家电、时尚文创、健康食品、文体休闲、婴童银发等领域推出优质产品和品牌,传承创新发展茶叶、黄酒、中药等历史经典产业,打造时尚出品地、潮流集聚地、消费引领地。围绕时尚消费品生产、管理、运维等环节,加快企业“智改数转”,支持采用柔性生产、敏捷定制等精益制造模式。提升创意设计能级,创建国家级工业设计中心、设计创新中心。加强品牌引领示范企业培育,壮大一批行业优势品牌、焕新一批国民经典品牌、培育一批潮流新锐品牌、提升一批老字号品牌。
第二节 培育壮大新兴产业
推动新材料产业创新发展。建强新型功能材料、稀土磁性材料国家级产业集群,打造具有国际影响力的新材料产业高地。巩固提升磁性材料、高端金属材料、先进高分子材料、功能膜材料等优势产业,培育发展石墨烯、超硬材料等前沿新材料,提升集成电路、新能源汽车、航空航天等领域关键战略材料保障能力。推进国家新材料测试评价平台浙江区域中心、国家石墨烯制造业创新中心等建设,加强先进材料关键核心技术突破,打造一批新材料工程化中试平台,构建新材料产业创新和技术孵化体系。
提速发展新一代信息技术产业。实施“芯屏端软”产业链跃升工程,重点发展半导体集成电路、新型光电显示、智能终端、软件与信息服务等细分领域。聚焦模拟芯片与功率器件、先进封装测试、专用装备、半导体材料、芯片设计等关键环节,打造具有国际竞争力的特色工艺集成电路产业集群。巩固光电传感优势,重点发展高分辨率摄像模组、柔性显示等产品。延伸智能终端产业链,打造“芯片—器件—整机—系统”全链条生态。推动基础软件、工业软件、嵌入式软件等关键软件产品创新突破,高水平建设宁波软件园。
推动绿色能源产业规模化发展。协同推进风电、光伏、储能、核电等产业发展,打造多能互补、业态融合的能源产业发展格局。加强能源领域关键核心技术和装备攻关,建设高能级能源实验室、技术创新中心、制造业创新中心。加快新型储能规模化商业化发展,培育壮大能碳综合服务商、电储能企业、负荷集成商等新兴主体,加快发展专业化节能环保服务。布局建设现代能源装备产业园,提升清洁能源装备制造业能级,构建“装备制造+场景应用+服务驱动”的全产业链生态。加快建设浙江(华东)深远海风电宁波母港。
大力培育生命健康产业。重点发展创新药、高端医疗装备、健康食品等细分领域,打造长三角重要的生命健康产业研发、转化与制造高地。加强创新研发全链条支持,强化前沿技术攻关,引进培育一批医药合同研究组织,加快建设药物发现、临床试验、产业孵化等创新平台。布局建设生命健康产业园,研究组建医疗器械、生物制造产业创新中心,建设宁波海洋生物医药产业集聚区。深入推进产医融合,鼓励企业与高水平医院合作,建立医企融合示范基地,加速临床研究成果转化。
加快壮大航空航天与海工装备产业。提升高端航空航天零部件与新材料、特色航空航天整机装备、机载(星载)设备、高端船舶与海工装备产业规模,加快布局商业航天器、卫星互联网、绿色海工船舶、深海潜航器等赛道。推动濒海创新性科研试验商业航天基地建设,集聚发展商业航天器制造、组装、测控与运维产业。提升船舶与海工装备自主研发设计、专业化制造及设备配套能力,拓展深海作业机器人等高端装备领域。
推动低空经济产业创新发展。聚焦低空安全主赛道,加快构建“技术突破—场景验证—产业应用—体系升级”发展格局。加强低空智能网联、高功率密度驱动电机、轻量化材料等核心技术攻关,夯实低空航空器整机及关键零部件制造基础,加快布局低空安防、智能感知系统等特色赛道,培育发展低空设计研发、测试验证、适航认证等服务,有序推动“低空+”场景应用。支持汽车零部件、电池系统、新材料等行业头部企业向低空经济领域拓展。谋划建设研发制造、场景应用核心片区,优化布局无人机起降场、智能基站等设施,加快构建“三网一平台”低空基础设施。支持鄞州建设省低空经济“先飞区”试点。
第三节 前瞻布局一批未来产业
强化技术创新赛道识别,积极开拓具身智能、前沿新材料、氢能与核能、激光制造等成长型赛道,加快培育深海深地、固态电池、细胞基因诊疗、合成生物等突破型赛道,前瞻布局量子科技、脑机接口、原子级制造、6G等颠覆型赛道。探索多元技术路线、典型应用场景、可行商业模式、市场监管规则,重点引育一批掌握核心技术的未来产业领军企业。健全投入增长和风险分担机制,组建未来产业母基金,完善知识产权保护与成果转化服务体系。
第四节 促进服务业优质高效发展
加快生产性服务业补短提能。推动生产性服务业延链强链,做强港航物流、现代贸易、现代金融等支柱服务业,做亮科技服务、数字服务、高端专业服务等新兴服务业。深化国家级先进制造业与现代服务业深度融合试点,大力发展服务型制造,鼓励制造业企业培育“产品+服务”业态,支持服务业企业延伸制造环节,打造一批“制造+服务”标杆企业与创新平台。加快服务业创新发展区提质升级,完善梯度培育机制。实施“平台+产业”双向赋能行动,健全常态化监管机制,促进平台经济创新和健康发展。

推动生活性服务业提质升级。突出高品质多样化便利化,加快发展健康、养老、育幼、文旅、体育、家政、住宿、餐饮等业态,加强公益性、基础性服务业供给,培育形成一批知名服务品牌。依托特色商业街区、旅游休闲街区和商圈,打造一批业态丰富的生活性服务业集聚区。提升社区生活圈能级和水平,丰富线下体验点、无人便利店、智慧菜市场、新式书店等新业态。完善行业准入、资质管理、质量监管体系,推进重点领域标准化建设。
加快推进服务业扩大开放。深化国家服务业扩大开放综合试点,构建“市场准入—要素流动—规则对接—监管协同”服务业扩大开放体系。聚焦电信服务及数字产业、商贸文旅、医疗康养、交通运输服务、贸易投资便利化、境外人才入出境与从业执业等重点领域,开展改革创新探索和压力测试。制定服务业扩大开放重点领域招商目录,加大互联网虚拟专用网服务商、外资护理学院等招引力度。加快完善跨境要素流动等监管服务体系,推动境内外管理规范相通相容。
第五节 做强产业发展平台主体
优化产业空间与平台布局。推动产业功能区差异化、特色化、协同化发展,增强开发区引领支撑作用,打造“两带多园”产业空间格局。高水平推进工业集聚区建设,做专做强战略产业园和优势产业社区,健全工业区块控制线动态调整机制,强化空间资源保障,稳步有序推动区外企业腾退搬迁入园,加强项目准入管理。探索建立“产业园区+创新孵化器+产业基金+产业联盟”一体化推进模式,推动工业社区化管理服务模式全覆盖,提升园区专业化运营水平。完善园区基础设施和公共服务配套,推进绿色低碳改造。
加强优质企业梯度培育。坚持“抓大、扶小、育新”并举,加快形成龙头企业引领、大中小企业协同融通发展格局。支持领军企业通过兼并重组、资源整合、品牌输出等方式提升影响力控制力,打造更多产业生态主导型链主企业。建立专精特新“小巨人”、隐形冠军、单项冠军企业动态培育库,完善初创企业从孵化、加速到规模化发展的全生命周期服务体系。实施新一轮品牌质量标准提优工程,引导企业建立先进质量管理体系、参与国家和国际标准制修订,高水平打造品牌强市和质量强市。力争本土世界500强企业实现零的突破,国家级制造业单项冠军企业、专精特新“小巨人”企业分别达到160家、700家以上。
第三章 建设全域高水平创新型城市,更好引领发展新质生产力
坚持以科技创新塑造发展新优势,推动创新链产业链资金链人才链深度融合,深入实施“1510”人才强市体系建设工程,打造全国领先的一流创新生态,提升区域创新体系整体效能,到2030年基本建成全域高水平创新型城市。
第一节 增强科技创新策源能力
打造重大科技力量矩阵。面向国家战略需求和产业发展需要,构建定位清晰、协同发展的区域重大科技力量体系。支持重大科技基础设施发起、论证与预研。高水平建设全国重点实验室和省实验室,提升全省重点实验室、省技术创新中心、省新型研发机构等质效,争创国家级科技创新平台基地。增强中国科学院宁波材料所、甬江实验室、宁波大学、宁波东方理工大学、浙江大学“一院一中心”等科创策源功能,推动南北高教园区校城融合发展。实施科创平台“伙伴计划”,推进与企业共建创新载体,联合开展人才培养和技术攻关。建立以绩效为导向的科创平台评价和支持机制,推动有条件的产业技术研究院探索实行企业化管理、市场化运作模式。力争实现省级以上高能级科创平台重点科技创新领域全覆盖。
优化市域创新空间布局。坚持整体布局、错位协同,构建“一区引领、多极支撑、四圈共生”的全域创新空间体系。全面提升甬江科创区科创策源能力,联动推进科学港、青创港、数创港、总部港发展,强化高水平研究型大学、新型研发机构、企业研发总部等集聚发展,做强创新枢纽、产业创孵等功能。推动宁波高新区建设世界一流高科技园区,支持省级高新区聚焦主业做专做精,因地制宜打造一批特色园区。结合城市更新和工业用地转型,规划建设多形态、低成本、小尺度的嵌入式创新街区,打造环“室校院企”四类主体的创新生态圈。

加强关键核心技术攻关。迭代实施“科创甬江2035”重点研发计划,聚焦新材料、人工智能与大数据、高端装备、新能源、生命健康五大科技创新赛道,开展前沿技术、颠覆性技术、重大关键核心技术研发和场景应用示范,积极承担国家和省重大科技创新任务。统筹优化基础学科建设和基础研究布局,完善多元投入机制,布局建设“基础研究试验区”。创新科技研发组织模式,支持科创平台实行项目经理人制,深化“企业出题、政府助题、平台答题、车间验题、市场评价”协同攻关机制,完善重点高校、科研院所、骨干企业联合揭榜挂帅机制。完善政府科技创新投入持续稳定增长机制,重点加强科研平台、人才引育、概念验证中心和中试平台、孵化器投入,市本级每年新增财力的20%以上用于科技创新方面投入,推动基础研发经费投入实现翻番。
第二节 推动科技创新和产业创新深度融合
强化企业科技创新主体地位。建立健全项目、平台、数据、人才等创新资源向企业集聚的政策体系,打造“科技领军企业—‘瞪羚之星’企业—高新技术企业—科技型中小企业”雁阵,大力培育雄鹰企业、独角兽企业,“瞪羚之星”企业达到100家左右,每年新认定高新技术企业500家以上。支持企业建设高能级创新平台,设立博士后科研工作站,省级以上企业研发机构达1500家以上。支持龙头企业牵头组建创新联合体,推动“高校+平台+企业+产业链”结对合作全覆盖,促进“企业家+科学家+投资家”协同创新。支持企业承担市级以上重大科技攻关项目,加大政府采购自主创新产品力度。落实企业研发费用加计扣除政策,引导企业建立研发准备金制度,推动规上工业企业研发机构基本全覆盖。
加快科技成果高效转化应用。深化国家科技成果转移转化示范区建设。建强科技成果转化矩阵,推动概念验证中心、中试平台覆盖重点产业创新领域,创建市级以上概念验证中心30个、中试平台30个以上,推动资源开放共享。推进国家大学科技园迭代升级,支持各类主体建设创业孵化园、科技创业园等载体,提升专业化服务能力,创建部级卓越孵化器5家以上。健全专利转化运用长效机制,招引培育研发设计、检验检测、认证认可、技术标准、知识产权等科技服务机构。
加大应用场景建设开放力度。因地制宜建设一批综合性重大场景、行业集成式场景、高价值小切口场景,加快场景资源开放和新场景规模应用,建成10个以上高水平示范应用场景。建立新技术、新产品、新方法的行业准入机制,率先在制造、港口、海洋、低空、政务等重点领域推进创新应用场景示范工程,构建“技术—产品—场景—产业”转化闭环。打造场景创新促进中心,推行“用户定义场景、企业主导建设、政府搭台支持”模式,支持龙头企业牵头建设场景测试验证平台和开放实验室。完善场景供需对接机制,定期发布“场景机会清单”“技术能力清单”,举办场景应用大赛。
第三节 一体推进教育科技人才发展
协同推进创新型人才培养。完善拔尖创新人才培养体系,给予基础研究人才长期稳定支持。围绕科技创新、产业发展和国家战略需求,大力发展理工农医类学科专业和研究生学位点,争取2个学科进入全国一流行列。构建“现场工程师—产业工程师—卓越工程师”人才培养体系。实施“平台+人才”“项目+人才”等人才培育模式,大力培养“工程师+科学家”等复合型人才。探索大中小学人才一体化培养试点。深化推进产教融合,健全终身职业技能培训体系,深化产业工人队伍建设改革,培养更多高素质技术技能人才、能工巧匠、大国工匠。
广泛集聚各类优秀人才。以创建国家吸引集聚人才平台为抓手,实施更加积极、更加开放、更加有效的人才政策,迭代升级引育并重的甬江人才工程。加大高水平科技领军人才和创新团队引进力度,实施顶尖人才科技项目,探索“投拨联动”支持机制。大力招引海外高层次人才,加大直接认定力度,支持企业引进海外工程师,先行先试更加开放便利的签证、工作许可、长期居留和永久居留政策,打响“奔甬而来”引才品牌。加大青年创新人才引育力度,健全发现、选拔和支持机制。
激励人才更好发挥作用。推进校院企高层次人才“互聘共享”,试点实施校企联合培养博士后,累计选聘“科技副总”“产业教授”1000名以上。推进人才“企业认定、政府认账”,开展科技人才精准评价机制试点,建立以创新能力、质量、实效、贡献为导向的人才评价体系。建立适应高校和科研院所特点的岗位设置和薪酬制度,探索高端人才薪资“知识价值分配机制”,提高科研人员职务科技成果转化收益比例,开展“先研后股”科技成果转化模式国家试点。做实擦亮“宁波五优、人才无忧”服务品牌,为各类人才提供精准政策服务、品质生活服务和多元安居服务。

第四节 营造一流创新创业环境
健全科技金融服务体系。构建“投贷债保担”联动支持机制。发挥天使投资引导基金作用,撬动更多耐心资本投早、投小、投长期、投硬科技,打造科创基金集群。鼓励商业银行设立科技金融专门机构,推广企业创新积分、科技企业“研值”信贷增信机制,科技型中小企业贷款余额达到1600亿元以上。加大力度支持符合条件的科技型企业上市融资,加大科技创新债券发行力度。健全覆盖科技型企业全生命周期的保险产品和服务体系,深化知识产权全链条保险创新,鼓励保险资金参与实施重大科技任务。健全科技担保专项支持机制。
推进科技创新开放合作。积极参与国际大科学计划和大科学工程,支持国际一流科技组织在甬设立研究机构。支持企业在境外设立研发机构,共建科技合作园区、技术转移中心等平台,统筹布局建设海外离岸创新中心,支持创新主体牵头或参与设立运行国际科技组织。建设上海(长三角)国际科技创新中心关键支点,推动甬江科创区与G60科创大走廊、杭州城西科创大走廊联动发展,加快甬港科创合作园等平台建设。强化国家自主创新示范区、自由贸易试验区联动发展。
营造更优创新创业环境。高水平建设国家知识产权强市建设示范城市,深化知识产权“一类事”改革,加大侵犯知识产权违法行为惩治力度。提高国资创投机构投资风险容忍度,对前沿领域高风险科研项目建立尽职免责机制,对新技术新模式新业态实施包容审慎的监管机制。构建“创新宁波”科技活动体系,常态化举办国际学术会议、创新创业大赛、产学研合作对接会等品牌活动。加强科学技术普及,培育崇尚创新、宽容失败的创新文化,大力弘扬科学家精神。加强科技法治、伦理、诚信、安全建设。
第四章 加快人工智能创新发展,推动全域数智化转型
深入推进数字宁波建设,全面实施“人工智能+”行动,构建基础支撑、技术创新、产业赋能、生态完善的人工智能发展体系,积极抢占人工智能发展制高点,建设人工智能产业发展基地和创新应用高地。
第一节 构建人工智能发展基座
强化算力资源统筹供给。落实全国一体化算力网规划要求,优化全市算力设施布局,实施中国移动长三角(宁波)算力基础设施、宁波新型通信枢纽等项目,谋划建设象山南田岛算力中心,高性能算力规模超过10EFLOPS。加快建设市级算力公共服务平台,统筹整合超算、智算、国资云等多源算力,实现算力资源统一纳管和高效集约共享。支持龙头企业自建智算中心,鼓励发展标准化、可拓展的算力云服务。建立算力资源统一调度平台与协同管理机制。加大算力优惠供给,降低中小企业算力使用成本。推动算力与电力系统协同发展。
加强行业模型研究开发。实施垂直模型和智能体能力提升工程,培育具有行业影响力的垂直模型30个。设立人工智能领域重大科技专项,布局建设研发创新平台,加强与顶尖人工智能企业和机构合作,推进垂直模型开发训练和算法创新。面向制造、港航、医疗等重点领域,引导优势企业加快开发场景应用大模型和智能体。
加强高质量数据供给。加快完善数据标准制度体系,健全公共数据授权运营机制,迭代建设全市一体化智能化公共数据平台。开展国家城市可信数据空间创新发展试点,促进公共、行业、企业数据合规流通和融合应用,新建行业数据流通平台5个以上。积极探索基于价值贡献度的数据成本补偿、收益分成等方式,增强数据供给激励。推动公共财政资助项目形成的版权内容依法合规开放。推进国家数据产业集聚区试点建设,支持数据标注、数据合成行业发展,完善数据处理和数据服务生态。在先进制造、港航物流、医疗健康、金融服务、石化化工、新材料等重点领域,建设高质量行业数据集100个以上。
建设泛在智联信息网络。开展重点场景万兆光网试点,加快部署50G-PON光纤接入网。推进5G网络向5G-A升级,累计部署5G-A基站超过6000个,加快6G技术攻关与验证应用。全面推进基于互联网协议第六版(IPv6)的下一代互联网布局。积极融入国家、长三角区域量子通信商用干线网络建设。布局建设卫星互联网设施,推进通导遥数据一体化综合应用。建设市域一体化物联感知平台。
第二节 加快人工智能产业发展和创新应用
推动人工智能全产业链发展。大力发展智能原生技术、产品和服务,积极推进人工智能芯片、智能传感、智能软件等关键核心技术攻关和产品创新。重点发展智能网联汽车、机器人等智能终端,探索发展智能家居、智能康养、视听终端、可穿戴设备等智能产品新形态。壮大人工智能企业梯队,加快引育一批智能原生企业,布局建设一批人工智能产业集聚区。大力培育人工智能应用服务商,发展“模型即服务”“智能体即服务”等,打造人工智能应用服务链。
大力实施“人工智能+”行动。推进人工智能在科学技术、先进制造、消费提质、公共服务等领域深度应用,布局建设人工智能行业赋能中心,新一代智能终端、智能体等应用普及率达到90%以上。坚持“一区一品牌”方向,支持有条件的区(县、市)搭建“全域+全景+全时”人工智能应用场景。推动甬江科创区打造人工智能产业地标、海曙高水平建设省人工智能创新应用先导区、鄞州建设省级人工智能赋能制造业试点。

第三节 优化人工智能发展生态
完善人工智能发展支持体系。聚焦模型开发、产品研发、场景建设、人才引育等领域,迭代实施人工智能创新发展专项政策。探索设立市级人工智能发展基金,支持人工智能领域知识产权证券化融资,探索算力入股机制。支持建设人工智能重点实验室、概念验证中心、中试平台(基地)等。统筹推进高校设立人工智能、数据要素学院和学科专业,建设实训实习基地等联合培养平台,加快架构师、数据标注师、训练师等专业人才培养。实施中小学人工智能通识教育计划。建设运营城市级开源社区。支持人工智能OPC培育发展,持续构建活跃创业生态。推动制定人工智能赋能制造业高质量发展条例,强化包容审慎监管。
加强人工智能安全治理。推进模型算法、数据资源、基础设施、应用系统等安全能力建设,搭建城市数字化安全能力中台,健全全生命周期技术安全规范,推动人工智能应用合规、透明、可信赖。加强前瞻评估和监测处置,建立人工智能安全监测预警平台,健全技术监测、风险预警、应急响应体系。建立“一数一源一标准”全周期数据安全管理体系,强化数据溯源管理、隐私保护和安全审查评估。强化行业自律,推进跨行业协同治理,加强伦理风险研判和防范。
第五章 提升国际门户枢纽地位,打造高能级开放强市
推进更大范围、更宽领域、更深层次的高水平对外开放,统筹抓好平台提能级、枢纽建强、外经贸模式创新,打造服务最优、成本最低、效率最高开放环境,不断提升资源配置力、全球辐射力、制度创新力、国际竞争力,到2030年基本建成高能级开放强市。
第一节 锻强世界一流强港硬核力量
完善港航基础设施体系。实施新一轮宁波舟山港总体规划,加快形成“一港、两核、二十区”空间格局。推进杭州湾港区前期工作,推进大榭、梅山等港区码头项目建设,提升港口智慧化绿色化水平,累计建成3个千万级集装箱泊位群。构建多式畅达集疏运体系,常态化运行甬金“双层高集装箱”运输铁路,加快南北两大疏港高速通道建设。加强长江口和长江沿线喂给港布局,推动内陆港设立多式联运泊位及分拨中心,累计开通内陆港45个以上。优化国际航线布局,稳定至欧洲、北美航线,积极拓展至中东、南亚、非洲、南美洲等地区航线,高水平运营中欧北极集装箱快航航线,新增国际航线10条。
全面提升航运服务能级。优化“一核三区多点”布局,推进宁波东部新城、江北、北仑航运服务集聚区协同发展,培育特色航运服务集聚点。做强航运物流主业,做优航运金融、航运保险、海事仲裁等高端港航服务业,大力发展船代货代、航运经纪等航运辅助服务业。提升航运交易和信息服务能力,加快集装箱运价指数衍生品研发,扩大海上丝绸之路指数影响力。深化国际船员服务便利化改革。加速引育高端航运服务主体,吸引知名航运企业、功能性机构设立区域总部。

第二节 塑造开放型经济新优势
推动贸易创新发展。扩大优质消费品、先进技术、重要设备、关键零部件、能源资源产品、优质农产品等进口,推动国家进口贸易促进创新示范区提能升级。打好外贸“稳拓调优”组合拳,推动市场多元化布局,多措并举稳住传统市场、大力拓展新兴市场,健全贸易摩擦协同应对机制。优化升级货物贸易,拓展中间品贸易、绿色贸易,做大转口贸易、离岸贸易,保持货物贸易额全国占比基本稳定。推动跨境电商高质量发展,创新“直播+平台+跨境电商”融合发展模式,支持企业加快重点市场海外仓布局,提升“一站两仓”服务能级。大力发展服务贸易,落实跨境服务贸易负面清单管理制度。创新发展数字贸易,完善数字贸易知识产权、跨境支付、数据共享、合规咨询等服务。推动内外贸一体化发展,健全内外贸标准认证衔接机制,开辟出口转内销产品认证便利通道。
扩大高水平双向投资。全面落实外商投资准入前国民待遇加负面清单管理制度,落实好“准入又准营”,健全外商投资服务保障体系。加大引资稳资力度,推动外商投资企业境内再投资,引导外资更多投向先进制造、现代服务、高新技术、绿色低碳、数字经济等领域。支持民营企业依法合规引进境外资本,做强做优“地瓜经济”,推动宁波经济与宁波人经济融合互促。有效实施对外投资管理、指导和服务,引导产业链供应链合理有序跨境布局。健全海外综合服务体系,支持咨询评估、法律服务等专业服务机构拓展海外服务网络。强化企业海外合规经营和风险防范意识,健全涉外知识产权保护体系,强化海外投资保险支持。
第三节 打造制度型开放高地
深化实施自由贸易试验区提升战略。对标国际高标准经贸规则,聚焦跨境数据流动、数字经济等重点领域稳步扩大规则、规制、管理、标准等制度型开放,探索形成一批首创性、集成式、差异化改革成果。高标准建设大宗商品资源配置枢纽,开展“储运工贸服数”全链创新,加快建设国际大宗商品储运基地,在大宗商品储备交易、国际航行船舶保税燃料加注、离岸贸易全流程监管等领域开展制度创新,力争大宗商品交易额达到4000亿元。
加快开放平台转型升级。完善经济技术开发区高质量发展政策体系,推进与自由贸易试验区、自主创新示范区、综合保税区等平台联动创新、融合发展、提能升级,增强经济发展主平台作用。加强与境外经贸合作区产业对接,发展保税维修及再制造、数字服务贸易、跨境电商等新业态,培育内外贸融合发展产业集群,加大外资研发中心、区域总部及功能性机构招引力度。提升发展中国(宁波)跨境电子商务综合试验区。深化跨境贸易便利化改革,优化口岸开放布局,提升国际贸易“单一窗口”功能。

第四节 高质量参与共建“一带一路”
扎实推进基础设施联通。加密与共建国家重要港口航线,积极开辟新航线,探索以资本为纽带深化战略合作。加强“空中丝绸之路”建设。完善国际信息通信基础设施布局,提高国际网络访问性能,积极参与“一带一路”空间信息走廊建设。加强能源资源开发合作,支持企业参与沿线能源基础设施建设。持续推进义甬舟开放大通道建设,深化与中欧班列集结中心海陆联动。
加强经贸投资务实合作。高水平建设中国—中东欧国家经贸合作示范区,高规格办好中国—中东欧国家博览会,对中东欧国家进出口额累计达到3200亿元。聚焦基础设施、教育培训、卫生健康、绿色生态、农业水利等重点领域,实施一批“小而美”民生项目。健全双边产业投资合作机制,加强与共建国家规则、政策、项目对接,深入推进第三方市场合作,重点培育东南亚、中东、非洲、拉美等目标市场,提升境外经贸合作园区发展水平。深度参与“一带一路”科技创新行动计划,高水平建设中国—中东欧国家创新合作研究中心。
深化人文交流合作。持续办好海丝港口合作论坛,做优做强“贝宁鲁班工坊”等品牌项目,高水平运营索非亚中国文化中心。积极参与健康丝绸之路、绿色丝绸之路建设。深化智库交流合作,加强对共建国家投资环境、投资政策等的研究。积极参与援外合作。
第五节 提升城市国际化水平
健全国际化城市服务体系。打造一站式涉外综合服务平台,深化移民事务服务中心(站)建设。鼓励有资质的免税品运营商布局设立市内免税店,提高市内离境退税店覆盖率,打造高品质国际消费集聚区。加大与国际知名旅行商战略合作,支持奉化打造省级入境旅游创新发展先行区试点。支持设立中外合作办学机构和项目,增设外籍人员子女学校,发展来华留学生教育。支持医疗机构提升国际医疗服务能力,积极引进国际性医疗机构。持续完善国际化语言环境,推进重点公共场所外语标识规范化建设。
搭建国际化交往宣传平台。拓展国际友城网络,做精做强“中国—中东欧国家市长论坛”。争取承办主场外交和重要外事活动,推动更多外国高级别团组来访,扩大非政府组织间国际交流。持续办好海外“宁波周”、宁波国际声乐比赛等特色活动,丰富国际性文化年、艺术节、博览会等活动。实施“感知宁波”城市形象宣推工程,优化“睛彩宁波”城市形象资源共享平台。大力推进网文、网剧、网游出海,深入实施“千企文帆出海计划”,打响“机遇中国·滨海宁波”全球传播品牌。高标准建设宁波国际传播中心,推广中华文化国际传播项目,讲好宁波故事、展现宁波魅力。
第六章 持续激发内需潜力,积极服务构建新发展格局
坚持扩大内需这个战略基点,坚持惠民生和促消费、投资于物和投资于人紧密结合,以扩大服务消费为重点全面提振消费,以优化投资结构为突破提升投资效益,以完善物流体系为支撑增强流通能力,更好助力做强国内大循环。
第一节 加快建设国际消费中心城市
优化多层次消费空间。统筹商圈建设、街区改造、商业综合体转型,优化商业网点布局。建设国际滨江消费长廊,打造泛三江口、东部新城、南部商务区等地标性综合商圈,推动传统商圈沉浸式、时尚化、智慧化转型。高品质建设宁波老外滩、鼓楼沿、南塘老街、韩岭老街等特色街区,打造一批链接民俗与潮流、民族与世界的消费地标。完善国际进口消费品集散平台功能,强化全球市场网络布局。积极发展后街经济和夜间经济,丰富夜间游览、夜间演艺、夜间体育等产品供给,打造“24小时”城市社交目的地。提升水产、农副产品、茶叶、花卉等专业市场集散功能。
全面激发服务消费潜力。挖掘餐饮住宿、家政服务、养老托育等基础型消费潜力,激发文化旅游、体育休闲、教育培训等改善型服务消费活力。深入推进国家消费新业态新模式新场景试点城市建设,大力发展数字消费、绿色消费、健康消费,加快拓展“旅游+”“演艺+”“票根+”“会展+”“体育+”等融合消费场景。强化细分群体覆盖,培育解压疗愈、宠物陪伴、悦己消费等。组织开展“服务消费季”系列活动,打造一批服务消费知名品牌。健全城乡服务消费网络,提升农村生活服务供给能力和消费能级。
推动商品消费扩容升级。稳定扩大汽车、住房、家电家装等传统大宗消费,发展汽车后服务市场,争创国家汽车流通消费改革试点城市。扩大升级类消费供给,培育智能家居、智能穿戴、美妆、运动休闲装备、宠物用品、文创产品等新消费增长点。积极引进首店、旗舰店、体验店、创新概念店、会员制商店、国潮小店等新兴消费运营主体,大力培育“四首”经济、体验消费、国潮消费等新型消费模式。挖掘本地品牌潜力,培育提升一批宁波优质品牌,鼓励和支持老字号企业创新发展。加强农村商贸设施和流通体系建设。
健全促进消费体制机制。统筹促就业、增收入、稳预期,增强城乡居民消费支撑能力,提升促消费政策集成效应。落实带薪错峰休假,扩大节假日消费。合理增加公共消费,有效带动居民消费。建立市场监测、重要产品追溯等机制。清理消费领域不合理限制性措施,完善赛事演艺活动审批和安全许可流程。强化消费者权益保护,推动消费环境协同治理法治化,优化涉外支付服务,打造消费环境最优市。

第二节 加力扩大有效投资
推进有效投资量质齐升。实施扩大有效投资“千项万亿”工程,保持固定资产投资合理增长。突出产业项目、新质生产力、战略方向、重大民生优先,谋划实施一批重大项目。高质量推进国家重大战略实施和重点领域安全能力项目建设。着力扩大产业投资,加大企业设备更新和技改投入,实施一批强链补链延链重点项目,提升制造业投资、高技术产业投资占比。补齐民生保障、农业农村、生态环保、公共安全、防灾减灾等领域短板,加大民生类政府投资力度。聚焦人力资源开发和人的全面发展,加大科技教育、健康医疗、技能培训等领域投资。迭代完善重大项目“1245”统筹推进机制,强化用地、能耗等要素保障。

激发社会资本投资活力。完善全市“一盘棋”大招商格局,健全招商模式全领域创新、项目招引全流程闭环、项目落地全要素保障机制,加强招商引资和项目推进一体贯通的全生命周期闭环管理。持续迭代产业链招商图谱,深化应用场景招商、产业链招商、以商引商等模式,鼓励引导甬商回归,加大世界500强企业、行业龙头企业、科创型企业、高成长性企业等招引力度。支持优质企业增资扩产,强化政策集成、服务创新和资源统筹。完善民营企业参与重大项目建设、重大科技攻关、重大政策制定长效机制,推动民间投资比重稳中有升,增强市场主导的有效投资增长动力。
深化投融资体制机制改革创新。探索编制全口径政府投资计划,完善政府投资决策程序,健全政府投资有效带动社会投资长效机制。推进多元化项目投融资模式,统筹用好中央预算内投资、地方政府专项债券等各类政府投资工具,规范实施政府和社会资本合作(PPP)新机制,推进基础设施领域不动产投资信托基金(REITs)常态化申报发行。深化地方政府专项债券项目“自审自发”试点。深化投资审批制度改革,推进“一网通办”,完善承诺制、区域评估制度,推进审批权限层级协同、审批事项归并整合,加强事中事后监管。完善政银企精准对接合作机制,扩大债券融资规模,鼓励发展企业债转股与投贷联动,积极用好开发性政策性金融、保险机构等长期资金。
第三节 完善现代流通体系
加快构建现代物流体系。围绕实现国内主要城市1天送达、周边国家主要城市2天送达、全球主要城市3天送达,高水平打造港口型、生产服务型、空港型三大国家物流枢纽,提升梅山国际供应链、镇海海铁联运、宁南新型商贸等综合型物流园区功能,布局一批区域配送中心,完善国际物流通道网络,全力创建国际物流枢纽中心。加快宁波舟山港国家物流枢纽基础设施、北部综合保供基地等重大项目建设。大力发展智慧物流、保税物流、冷链物流、跨境电商物流,培育一批现代物流供应链龙头企业。
推进物流降本提质增效。加快运输结构调整,深化“四港”联动发展。促进交通物流与先进制造业、战略性新兴产业等高效衔接、深度融合,培育新型物流集成商,推动物流数据开放互联。加快智慧公路、智慧航道、智慧港口、智慧枢纽等建设,做强“智序港城”等物流平台,推进技术性降本提质增效。深化物流仓储“标准地”改革。推进城市物流车辆便利化通行,持续推进交通物流减税降费,落实网络货运平台企业代开增值税专用发票试点。
第七章 强化重点领域改革攻坚,服务构建高水平社会主义市场经济体制
充分发挥市场在资源配置中的决定性作用,更好发挥政府作用,突出经济体制改革这个重点,破立并举、先立后破推进一批重大集成性改革,以改革实效引导预期、塑造优势、实现突破,创造更加公平、更有活力的市场环境。
第一节 激发各类经营主体活力
推动民营经济健康发展高质量发展。深入推进“两个健康”集成改革,全面贯彻落实民营经济促进法,保证民营企业依法平等使用生产要素、公平参与市场竞争、同等受到法律保护。完善涉企政策落实机制,强化登记、融资、用人、用能、创新创业等便利服务,推动惠企政策精准直达、高效兑现。支持中小企业和个体工商户发展,依法保护民营企业产权和企业家合法权益,持续开展清理拖欠企业账款行动。支持民营企业组织化平台化品牌化发展,建立完善中国特色现代企业制度。深化构建亲清政商关系,健全政企常态化沟通机制,探索建立企业家顾问制度。实施新生代企业家政治事业“双传承”计划,大力弘扬企业家精神,培育高素质创新型现代企业家。
深化国资国企改革。围绕“三个集中”推动国资国企战略性重组、专业化整合、协同化发展,落实能源、水利、公用事业等行业自然垄断环节独立运营和竞争性环节市场化改革。优化国资国企主责主业管理体系,健全国有企业履行战略使命评价制度和分类考核评价体系,打造主动型国资、培育开放型国企、构建敏捷型监管。完善公司法人治理结构,健全领导人员管理机制和长效激励约束机制。推进资源资产化、资产资本化、资本证券化进程。深化市区两级国资国企联动改革,加强上市资源培育储备,推动国企民企高质量协同发展。完善国有基金“募投管退”机制,提高政府投资基金、国企基金运行质效。
第二节 推进要素市场化配置综合改革
培育壮大技术要素市场。健全技术要素市场体系和运行制度,扩大技术要素市场化配置范围。探索推进科技成果使用权、处置权、收益权集成改革。打造一站式科技创新全要素交易服务平台,探索完善科技成果产权市场化定价和交易机制。健全科技型企业信贷、知识产权证券化、科技成果和知识产权交易等实践场景和规则体系,支持金融机构开展知识产权质押融资和保险业务。高水平运营国家技术转移东部中心宁波分中心,加快培育市场化专业化技术转移机构,引育技术经理人超过2000人。
推进土地要素集约高效配置。深入推进全域国土空间综合整治,建立跨区域用地指标调剂机制,探索实施建设用地总量按规划期管控模式,健全新增城镇建设用地指标配置同重大项目重大片区协调机制。深化产业用地市场化配置改革,探索弹性出让、长期租赁、先租后让等多种供应方式,推行“标准地+承诺制”改革。健全建设用地二级市场体系。提升土地复合利用水平,深化“亩均论英雄”改革,加快推进“工业上楼”,推动地下建设用地使用权分层设立。深化低效用地再开发试点,完成城镇低效用地再开发5万亩以上。完善土地全生命周期管理机制,健全土地使用绩效评估和动态调整机制。
完善数据要素流通体系。出台数据应用促进条例。完善数据产权、流通交易、收益分配、安全治理等制度,推动数据资源资产化管理,深化数据知识产权制度改革试点。加快数据交易市场体系建设,做大做强数据交易平台,力争数据交易额突破100亿元。深化推进“数据要素×”行动,引导社会机构依法开放自有数据,推动政务数据与社会化数据平台对接、融通利用,高水平建设宁波“数创港”。培育一批创新能力强、成长性好的数据商和第三方专业服务机构。探索推进杭甬、长三角等跨区域公共数据联合授权运营,积极融入全国一体化数据市场。

第三节 打造市场化法治化国际化一流营商环境
全面优化为企服务体系。对照世界银行新评估体系,全面推进企业准入、获取经营场所、金融服务、国际贸易等领域改革,最大限度降低制度性交易成本。深化行政审批中介服务改革,推进“高效办成一件事”提质扩面,加强政务服务标准化规范化便利化建设。开展常态长效服务企业行动,健全市县贯通、条块协同、线上线下深度融合的综合服务体系,加快建设企业综合服务平台,推广应用“企业码”,实现涉企政策全量归集兑付、问题高效闭环解决。规范涉企行政检查行为,推行包容审慎监管和柔性执法方式,深化“综合查一次”改革。
融入和服务全国统一大市场建设。全面落实全国统一的市场准入负面清单制度,清理和废除妨碍统一市场和公平竞争的政策措施,开展市场准入效能评估。严格执行《公平竞争审查条例》,健全公共资源交易平台体系,完善招标投标管理制度,规范政府采购行为。依法依规治理行业无序、非理性竞争。执行统一的产权保护制度和交易规则,健全统一规范的涉产权纠纷案件执法司法体系,完善惩罚性赔偿制度。健全有利于市场统一的社会信用体系,加强公共信用信息归集共享和授权运营,构建以信用为基础的新型监管机制。健全支撑高质量发展的统计指标核算体系,加强新经济新领域纳统覆盖。参与共建长三角全国统一大市场先行区。
第四节 深化财税金融等重点领域改革
推进新一轮财税体制改革。加快推进财政科学管理试点,加强财政资源与预算统筹,完善全口径预算管理,深化零基预算改革,强化重大战略任务和基本民生财力保障。调整完善市与区(县、市)财政体制,进一步理顺财政事权与支出责任,完善财政转移支付体系,增强各级财力同事权匹配程度。落实国家税制改革部署,创新优化税收征管方式,完善非税收入制度。推行财政资金“拨改投”模式,构建“投入—运营—退出—再投入”的良性循环。完善全口径地方债务监测监管体系和防范化解隐性债务风险长效机制。
加快区域金融高质量发展。做深做实金融“五篇大文章”,提升区域金融产业能级,加快建设金融强市。加强与沪深北港证券交易所对接合作,推进“凤凰行动”宁波计划升级版,深化区域性股权市场创新试点建设。加大新质生产力融资支持力度,优化制造业信贷结构。持续推进普惠金融改革创新,构建数字普惠金融生态。推动国家保险创新综合试验区提质升级,创新推出一批特色保险产品。加快航运金融创新发展,鼓励发展船舶融资租赁,拓展船舶保险、海上货运险、保赔保险等业务覆盖面。稳步推进数字人民币应用,完善数字金融支付体系。深化跨境贸易投资高水平开放试点建设,积极争取自由贸易账户,扩大本外币一体化资金池试点范围,推进跨境人民币结算便利化。
优化开发区管理体制机制。按照空间集约、功能集中原则,推进新一轮开发区优化提升,“一区一策”调整优化功能定位、体制机制,完善前湾新区、甬江科创区、东钱湖旅游度假区、宁波枢纽片区、自贸试验区宁波片区等开发建设管理体制。坚持专业化现代化导向,完善开发区与属地政府投入分担和产出分成机制,强化开发区经济管理服务主责主业,突出特色功能考核导向。创新开发区管理运营机制,有序推进政企分离、管运分开,探索“管委会+公司”等运营模式。拓宽运营企业融资渠道,鼓励依法合规盘活存量资产,支持具备条件的运营公司上市。深化开发区干部人事制度改革,探索编制分类管理、人员统筹使用,建立健全薪酬绩效挂钩激励机制,推动由“身份管理”向“岗位管理”转变。
全面深化价格改革。推动价格与产业、就业、消费、投资、贸易、区域、环保、监管等政策协同,完善政府定价制度,加快由制定具体价格水平向制定定价规则转变。深入推进天然气上下游价格联动,优化居民阶梯水价、气价制度,推进非居民用水超定额累进加价、垃圾处理计量收费,优化污水处理收费政策。健全地下综合管廊收费政策。完善差异化停车收费、轨道交通票价等政策。加强教育、公办养老、托育、医疗机构、殡葬等基本服务收费管理。强化重要商品价格异常波动应急调控。
第八章 提升大都市功能和品质,共建长三角世界级城市群
立足更好服务全国全省发展大局,持续深化区域联动发展、功能布局优化、链接水平提升,走好城市内涵式发展新路子,全面提升能级位势,加快建设现代化人民城市。
第一节 深化多层次区域协调发展
全方位融入长三角一体化发展。全面对接上海“五个中心”建设,加快建设前湾沪浙合作发展区,共建苏嘉甬智造走廊,做深做实长三角科技创新联盟,参与建设自贸试验区联盟。积极参与科创联合攻关计划,支持长三角地区科研机构、孵化器来甬设立科技、人才飞地。推进优势产业发展,共建人工智能、集成电路、生物医药等先导产业集群。积极参与长三角港口群、机场群建设,推动完善省际重大基础设施项目协同推进机制,加快融入长三角高铁网和智慧高速网。加强公共服务衔接共享,深化高等教育领域联培合作,探索区域康养资源共建共享。协同治理长江口—杭州湾重点海域河口海湾。
高水平唱好杭甬“双城记”。围绕携手打造辐射全省的创新策源地和开放主枢纽,坚持紧密互动、错位协同发展,深入推进杭绍甬高质量一体化发展,提升双核综合能级和辐射带动作用。加强重点创新平台合作,协同打造区域科技创新高地,共建沿湾科技创新带。发挥各自比较优势,聚焦新能源汽车、人工智能等领域,携手打造标志性产业集群。依托自由贸易试验区、临空经济示范区等平台优势,积极拓展数字贸易、航运物流等领域合作空间,完善区域交通网络和物流体系,增强开放枢纽功能。加快医疗、教育等领域公共服务资源便利共享。协同推进大运河文化保护传承利用,联动发展网络剧产业、数字文化产业,联合争取更多国际体育组织和高规格赛事落户。
打造现代化宁波都市圈。健全同城化发展机制,牵头推动规划共编、交通共网、产业共链、民生共享,增强都市圈整体竞争力。持续推进一体化合作先行区建设,共建甬绍舟台都市连绵带。协同绍兴建设环杭州湾世界级产业带、千年运河文化带、四明老区共富带,深化慈姚虞、奉嵊新合作协商机制,共建集成电路、纺织服装、生物医药等先进制造业集群。协同舟山建设万亿级海洋产业带、滨海文旅示范带,一体谋划梅山—佛渡—六横区域发展,做强临港工业、港航物流和大宗贸易,打造港口型国家物流枢纽和大宗商品资源配置枢纽。协同台州建设沿海先进制造产业带、沿湾绿色低碳发展带,联动推进环三门湾区域高水平保护和开发,打造国家清洁能源产业基地。

扎实开展对口工作。持续实施东西部协作,推进产业合作、劳务协作、消费协作和教育医疗帮扶,确保不发生规模性返贫致贫。深化新时代山海协作,推进“双向飞地”建设,引导产业链向山区海岛县延伸落地。深化开展对口支援,加强产业支援、教育医疗“组团式”支援和民生项目建设,推进各民族交往交流交融。深入推进对口合作,加强甬黄、甬蚌、甬延产业合作、资源对接、农业产销协同,建设一批产业园区和创新平台,打造跨区域合作标志性成果。
第二节 优化市域空间布局
实施“中强、北融、南提升”战略。按照“市域一体化、全域都市化、行政区功能化、功能区专业化现代化”要求,锚定全域国土空间开发保护格局,聚焦城市功能谱系,加快推进重大板块建设。围绕增强中心城区首位度和辐射力,强化三江活动区核心功能,推进甬江科创区、宁波枢纽片区、姚江两岸片区以及大东部区域鄞东片区、宁波文创港、奉化宁南片区、北仑梅山湾片区等建设,谋划东钱湖—福泉山片区高水平保护和发展,推进庄桥机场搬迁,强化现代服务、枢纽经济、科创策源、开放合作、文化创意、时尚休闲等功能。围绕增强北部余慈都市功能,推进前湾产业创新发展片区以及慈溪西潮塘—高铁片区、余姚融湾片区等建设,一体谋划北翼综合交通体系,优化重大功能平台布局,做强区域合作、产业创新、公共服务、文旅融合功能,推动北翼副城相向融合、向心发展。围绕增强南部宁象支撑功能,推进南部清洁能源发展片区以及宁海南部滨海片区、象山东部空天深海发展片区等开发建设,做强海洋经济、清洁能源、低空经济、山海运动、康养休闲等功能。

提升县城和中心镇综合承载能力。分类推进以县城为重要载体的城镇化建设,推动余姚、慈溪按照中心城区标准建设,宁海、象山加快建成现代化县城。“一县一策”做强做优县域特色产业,高标准建设一批小微企业园、特色专业园区,引导县域产业集中集聚发展。加快补齐县城基础设施和公共服务短板,推动县域普通高中发展提升、县医院综合能力提升,打造“四馆一院”文化地标。优化城镇节点布局,推动有条件的重点镇建设县域副中心。因地制宜打造一批特色中心镇,分类培育农业大镇、工业重镇、商贸强镇、文旅名镇,促进特色小镇规范健康发展。开展新一轮强镇扩权改革,深化赋予特大镇同人口和经济规模相适应的经济社会管理权改革。

第三节 提升城市规划建设管理水平
高标准开展城市规划建设。完善国土空间规划体系,强化城市规划管控和引导,推动城市集约型内涵式发展。高标准开展城市规划设计,加强天际轮廓线、公共中心、门户枢纽、滨水区域等核心地带规划管控。落实“适用、经济、绿色、美观”建筑方针,打造公共建筑“百年工程”。强化城市色彩、“第五立面”、“第六立面”、建筑小品、绿化景观等设计管理,充分植入天一阁、河姆渡、港口等城市文化元素,推进主干道路、主要河网、城市景区整体美化和夜景靓化。强化综合交通枢纽、轨交站点周边地区综合开发,推进地下空间整体规划和高效利用,打造立体式、共享化城市,持续提高城市经济密度。发展新型建造方式,在更大范围推广智能建造、绿色建造、装配式装修,加快推动建筑业向工业化、数字化、绿色化转型升级。
持续推进城市更新行动。围绕建设好房子、好小区、好社区、好城区,实施55个先行更新片区、加快推进60个一般更新片区。加强既有建筑和老旧小区改造,推进老旧街区(厂区)更新,累计建成完整社区340个以上,基本实现城市建成区范围内城中村改造全覆盖。推动更新片区功能转换、业态升级和活力提升,加强医疗、养老、托育、文体等公共服务设施和便民商业服务设施嵌入式布局。完善以需求为导向、以项目为牵引的城市更新体制机制,建立健全可持续的城市更新模式和政策法规,争创国家城市更新示范城市。

推动城市管理智慧化精细化。打造集约统一、数据融合、高效协同的城市数字底座,完善城市信息模型(CIM)平台,加强城市建设档案管理和数字化建设。完善网格化治理机制,推进城市生活垃圾分类、建筑垃圾全过程管理,强化交通综合治理,推进城市小微公共空间改造,加强背街小巷、房前屋后环境整治,着力提升市容管理水平。引导露天集市、临街餐饮、屋顶餐厅规范发展,塑造丰富多变的街道景观,增强城市街区的“烟火气”“时尚度”。构建权责清晰、协同高效的城市管理综合行政执法体制,提升综合管理服务平台,严格执行规划建设管理行政决策法定程序。
第四节 建设高水平交通强市
提升空港枢纽辐射力。加快提升机场设施能级,全力推进机场四期扩建工程,扩建货运区国内国际货站,力争货邮吞吐量突破24万吨。加强国际航线、航班时刻和国际航权配置,申请扩展第五航权航线,完善面向亚太、连接欧美、衔接共建“一带一路”国家的国际航线网,国际(地区)通航点超过28个。建成投用前湾、宁海通用机场,谋划建设象山通用机场,培育发展航空旅游、商务飞行、飞行培训等业务。高水平建设宁波临空经济示范区,大力培育航空贸易物流、临空智能制造等现代临空产业,加快发展国际中转、配送、转口贸易和出口加工等业务。
加快建设对外重大通道。积极衔接融入国家综合立体交通网主骨架,构建多向直连通道格局,加快打造省域和沪甬1小时交通圈。北向加快建成通苏嘉甬高铁,开工建设沪甬跨海通道,打通直连苏沪、辐射京津冀的跨湾沿海大通道。西向加快建成杭甬高速复线,提升杭绍甬通道能级,延伸打造辐射长江经济带的沿江大通道。西南向开工建设甬金衢上高速宁波段项目,推进甬金高铁前期工作,打造直连浙西南、辐射云贵川、联动义新欧的陆向大通道。南向建成甬台温高速改扩建工程,加快推进甬台温高铁前期工作并力争开工,打造直连浙南、辐射闽粤的沿海大通道。加快都市圈交通立体成网,谋划研究宁波都市圈环线高速,建成甬舟铁路等工程,推动杭甬城际列车“地铁化运营”。
优化市域快速交通网络。完善轨道交通骨干网络,建成投用宁波至象山、宁波至慈溪市域(郊)铁路及城市轨道交通第三期工程,加强与都市圈城际铁路网衔接,力争轨道交通运营里程突破420公里。构建多环融合的高快速路网体系,加快中心城区快速路成网,全面贯通市域内国省道断头路,提升重大功能板块通达性,高速公路、快速路里程分别达到790公里、260公里。优化城市主次支道路级配和布局,提高路网整体通行效率。
提升城市交通综合服务水平。加强公交与轨道交通衔接,加快发展共享交通,开展城市无人公交车试点,推进出租车巡网融合模式,打造国家公交都市示范城市。分类优化重点地区、交通枢纽、旅游景区等区域停车设施布局,完善停车+换乘(P+R)一站式服务,实行差异化停车收费政策。全面推行“出行即服务”,推进公路水路交通基础设施数字化转型升级试点,打通轨道交通、公交车、出租车网约车、共享单车、地图导航等全方式数据链。完善景区公共交通网络,谋划水上巴士、低空游览等新业态线路,优化重点商圈周边道路微循环系统,提升交通强文旅、促消费功能。完善重点区域交通拥堵综合治理长效机制。

第九章 建设创新型现代海洋城市,提高经略海洋能力
更加注重创新驱动、高效协同、产业更新、人海和谐、合作共赢,聚力壮大“541”特色海洋产业集群,高品质建设北纬30°最美海岸带,协同推进海洋生态保护和综合治理,到2030年基本建成创新型现代海洋城市,争当海洋强国建设排头兵。
第一节 推动海洋经济高质量发展
优化湾区经济发展布局。坚持陆海统筹,全面提升“一区”引领功能,推动“三湾三带”协同发展。实施国家海洋经济发展示范区提升发展行动,整体谋划主体区、拓展区建设重点,增强海洋科创策源和产业引领功能,深化“海上两山”实践创新,健全示范区建设统筹管理机制,打造海洋新质生产力发展标杆。加快建设环杭州湾先进制造产业带,大力发展智能汽车、绿色石化、高端装备产业集群。统筹建设象山港临港经济发展带,提升外港区域港航物流、临港装备等发展水平,加快中港区域海湾旅游、海洋装备制造等产业培育,探索内港区域生态绿色发展模式,联动推进大嵩片区等东部滨海组团建设。培育环三门湾新兴产业发展带,谋划布局海上能源岛、海洋优质蛋白产业基地、国家深海采矿试验场。
提升海洋科技创新能力。支持甬江实验室、中国科学院宁波材料所等搭建高能级海洋科技创新平台,推进海洋关键材料领域全国重点实验室建设,建成投用国家海洋综合试验场宁波片区,谋划建设风资源高效开发利用中试平台、海洋装备产业中试验证平台。推进海洋电子信息、海上风电、海工装备、海洋生物等领域关键共性技术攻关,支持龙头企业与涉海科研机构组建海洋科技创新联合体。大力引进海洋领域顶尖人才和科研团队,加强在甬高校海洋学科建设,加快发展海洋职业教育。创新海洋科技交流合作机制,推动金砖国家深海资源国际研究中心挂牌运作,积极参与联合国海洋十年科学计划。
突破发展特色海洋产业。增强全省海洋经济发展核心引领作用,海洋经济生产总值占地区生产总值比重达到17%。大力发展海洋高端装备、海洋新材料、海洋新能源、海洋电子信息、海洋生物医药等新兴产业,前瞻布局深海矿产资源开发等一批未来产业。加快推动海洋油气加工、海洋交通运输、海洋文旅、现代海洋渔业等优势产业转型升级,发展海上运动、游艇休闲等海洋旅游业态,提升海洋金融、海洋信息服务等规模,加快建设象山、奉化国家级沿海渔港经济区,高质量打造“蓝色粮仓”。大力引进各类海洋企业总部和功能性总部,培育发展海洋龙头企业和专精特新中小企业。

第二节 高水平推进海洋开发利用
有序推进海域海岛开发。健全陆海一体的国土空间用途管制体系,分类分段精细化管控海岸线,规范海域和无居民海岛开发利用。优化“一岛一功能”布局,谋划打造石化新材料、有色金属、优质动物蛋白等大宗商品加工岛(群)。推进海域资源市场化配置改革,分类实施海域立体分层设权。建立海洋资源产权交易市场,实施海洋资源使用权招拍挂制度。推动历史围填海合理处置利用。
塑造高品质亲海空间。统筹前湾新区、象山港片区、宁象东南沿海区域景点景区、砂质岸线和游憩用海布局,高水平建设北部滨海生态休闲区、中部都市亲海活力区、南部山海运动度假区。加快杭州湾国家湿地公园、梅山湾沙滩公园、松兰山海滨运动旅游基地建设,打造滨海休闲标志性区块。串联公共岸线、滨海公园、文化设施、运动广场等滨海公共空间,打造一批观景平台、亲水阶梯,构建优美连续的海岸风光公路和滨海慢行系统。
第三节 加强现代海洋综合治理
推进美丽生态海湾建设。健全海洋生态环境分区管控体系,精准开展陆源污染、海上作业污染和流动污染综合防治,持续改善近岸海域水质。严格保护滨海湿地、海岛、海湾、入海河口、重要渔业水域等生态系统,加强国家级海洋特别保护区、自然保护区、水生野生动植物保护区、水产种质资源保护区建设,维护海洋生物多样性。开展生态海岸带、滨海湿地、浅海滩涂保护修复行动。健全海洋环境综合治理体系,完善海洋生态补偿机制,探索海洋生态价值转化路径。
提升海上安全保障能力。开展海上安全生产系统治理,常态化推进涉海、涉港、涉航安全生产隐患排查整治。构建跨部门海上联合执法机制,推动海事、渔政、海警等多力量协同联动。划定海洋灾害重点防御区,以生态海堤等生态工程为重点,提升海岸带地区综合减灾能力。完善海洋立体观测预警预报网,协同建设东海国家气候观象台,建设宁波海上消防救援中心,健全海洋防灾减灾应急体系。完善海洋环境风险和灾害协同处置机制。
第十章 打造乡村振兴宁波样板,推动城乡共同繁荣发展
以“千万工程”牵引城乡融合发展,一体推进“强城”“兴村”“融合”,推动沿四明山带、沿象山港带、沿杭州湾带“三带”协同发展,建强“县城—中心镇—重点村”发展轴,提升乡村产业发展水平、乡村建设水平、乡村治理水平,到2030年率先实现农业农村现代化。
第一节 促进乡村产业高质量发展
大力发展现代农业。统筹发展科技农业、绿色农业、质量农业、品牌农业,提升农业综合生产能力和质量效益。深入实施“藏粮于地、藏粮于技”战略,强化耕地保护和质量提升,高质量推进高标准农田建设,优化农用地空间布局,健全种粮农民收益保障机制,确保粮食播种面积172万亩以上。推动“土特产富”全链发展,做强农产品加工流通业,引育一批农业链主企业,高标准建设现代农业园区,积极推广特色地理标志品牌农产品,打造一批标志性全产业链。大力发展设施种植、设施畜牧和设施渔业。强化农业科技支撑,加大农业生物技术、农产品安全和智慧农业领域技术攻关。加快推进种业强市建设,加大核心种源保护利用和技术研发力度,打造现代种业品牌矩阵。加快农业领域设施设备更新,优化提升现代农事服务中心功能。
因地制宜发展乡村富民产业。培育“一村一品”“一村一特”,促进农民就近就业、增收致富。提升“共富工坊”建设质效,打造一批新型帮共体,分类建立低收入农户标准化清单化帮促制度、县乡村户一体帮促机制。发展新型农村集体经济,规范组织运行管理。实施“特色产业强村”行动,培育一批民宿村、电商村、美食村、氧吧村、露营村、艺术村等,建设多功能农业公园,满足群众休闲消费需求。做优传统工艺、农家乡宿、风情小岛、民俗节庆等乡村新业态,积极探索“农业+餐饮”“农业+商贸”“农业+文化”等新模式。
第二节 建设宜居宜业和美乡村
提升乡村规划建设水平。强化县城关键支撑,做强中心镇桥梁纽带,深化乡村片区组团发展,打造省重点村组团片区60个以上,增加发展轴承载能力和辐射功能。把握乡村人口变化趋势,加强布局优化、空间设计、风貌管控,实施“微改造、精提升”村庄有机更新。巩固提升农村生活垃圾、污水、厕所“三大革命”整治成果,扎实推进农房改造、管线序化、村道提升“三大行动”,和美乡村覆盖率达到90%以上。统筹推进数字乡村“大脑+应用”建设,拓展乡村数字化应用场景。创新乡村运营模式。
加快乡村治理现代化。健全党组织领导的乡村基层治理体系,完善党务、村务、财务公开制度。深入实施新时代“领雁工程”,创新推广导师帮带制,提升基层党员干部能力素质,加强对基层党员干部激励关爱。推广“村民说事”等乡村治理方式,完善矛盾纠纷源头预防、排查预警、多元化解机制,争创全国乡村治理体系建设试点。繁荣发展乡村文化,持续推进农村移风易俗。
第三节 构建乡村振兴多元投入机制
健全财政优先保障、金融重点倾斜、社会积极参与的多元投入格局。完善一般公共预算投入保障机制,落实提高土地出让收益用于农业农村比例政策,强化绩效管理和激励约束。完善涉农金融服务,发展农村数字普惠金融,完善农业再保险和农业保险大灾风险分散机制,深入推进农村信用体系建设。引导和规范农业农村领域社会投资,推进“万企兴万村”行动。加强涉农资金项目监管,严厉打击农村各类非法金融活动。
第四节 推进城乡设施共建服务共享
一体布局建设城乡基础设施。健全城乡基础设施统一规划、建设、管护机制,优化城乡路网、水网、充电网、通信网、物流网等。完善农村公路网络,加快建设“四好农村路”2.0版。促进城乡客运一体化,畅通城乡交通运输微循环。持续强化农村供水安全保障,提升农村规模化供水覆盖率,推动城乡污水处理管网互联共用。合理布局农村新能源充电设施。加快燃气管网向农村延伸,推动瓶装燃气有序退出。完善农村信息基础设施。健全县乡村三级物流体系,推进农村客货邮融合发展,加快农产品冷链物流建设,实现快递物流服务“县到村一日达”全覆盖。健全分级分类投入机制,鼓励社会资本参与城乡供排水、垃圾处理等准公益性项目建设运营。
统筹优化城乡公共服务体系。按照常住人口规模、结构、趋势,以县域为重要单元一体配置城乡公共服务设施,增强供需匹配性、布局合理性和服务便利性。积极稳妥推进农村小规模学校优化提升,推动“共享教师”县域流转,深化新时代城乡义务教育共同体建设。推进城乡医疗卫生机构医务人员双向流动,实行乡村医生“县招乡管村用”一体化管理,适当提高基层医疗卫生机构中高级专业技术岗位比例。鼓励社会力量兴办农村公益事业。

第十一章 繁荣发展港城文化,全面激发文旅体发展活力
坚持以社会主义核心价值观引领文化建设,持续深化文化建设“八项工程”,放大文化底蕴深厚优势,充分激发文化创新创造活力,营造更加丰盈鲜活的城市人文生态,到2030年基本建成高水平文化强市。
第一节 广泛践行社会主义核心价值观
一体推进党的创新理论研究阐释传播。深化“在宁波,感悟真理伟力”实践解码工程,完善党的创新理论溯源铸魂传播一体化推进机制,健全“四讲协同”的大宣讲体系,擦亮“后浪”青年理论宣讲品牌。做精做强“四明回响”专栏。实施新型智库建设工程,谋划筹建市哲学社会科学中心,加强社科研究基地、智库、实验室等平台建设,打造高水平社科强市。
共建共治共享精神富有之城。深入推进“浙江有礼·宁波示范”市民文明素质养成行动,实施公民道德建设工程,完善诚信建设长效机制。改进创新精神文明创建工作,持续擦亮“在宁波,看见文明中国”城市名片。健全网络文明创建协同联动机制,实施争做中国好网民工程。加强青少年思想政治引领和价值观塑造,健全学校家庭社会协同育人机制,深化大中小学思政课一体化建设,贯通课堂内外办好“大思政课”。培育新就业群体思政工作品牌。
筑牢守稳意识形态主阵地。健全意识形态和文化安全工作协调机制。深入开展理想信念教育和爱国主义教育。深化主流媒体系统性变革,推进新闻宣传和网络舆论一体化管理。完善重大突发事件和热点敏感舆情应急工作机制。
第二节 健全高品质文化供给体系
加强优秀传统文化保护和传承。实施宁波地域文明探源、文化基因激活工程,擦亮阳明文化、海洋文化、藏书文化、商帮文化等文化标识,培育一批县域特色文化品牌。提升大运河(宁波段)国家文化公园建设水平,创建河姆渡国家考古遗址公园,积极申报世界文化遗产。打造浙东(四明山)抗日根据地旧址群等红色文化示范区。全面完成“文物平安新基建”工程,强化历史建筑、风貌街区、工业遗产保护性开发、创意性展示、产业化提升。传承发展甬剧、姚剧、宁海平调等地方戏曲,完善非遗保护传承体制机制。高水平办好阳明心学大会。实施“宁波学”研究与建设工程,推进《四明文库》第二期编纂出版。
构建全民共享公共文化新空间。实施新时代文化地标建设工程,建成投用天一阁博物院南馆、市公共文化中心、市档案中心(方志馆),推进建设河海博物馆、市演艺中心等重大文化设施。构建宁波特色博物馆体系,丰富展览策划、藏品研究、公共教育等功能,积极举办现象级文博大展,完善文博单位文创产品开发激励机制。高标准建设覆盖全域的“15分钟品质文化生活圈”,每万人公共文化设施面积超过4580平方米。整合提升各类基层文化场所,提高服务品质和运营效能。健全公共文化服务社会参与机制,推进公共文化设施所有权和使用权分置改革试点。
推动优质文化资源直达基层。深化文化特派员制度,常态化开展送书下乡、戏曲下乡、公益电影放映,建成省级人文乡村200个以上。迭代升级“我陪孩子读经典”城市文化品牌,建设书香宁波。深入实施“一人一艺”全民艺术普及工程,广泛开展群众性文体和节庆活动,建好全国青少年美育之都。
加强新时代文艺精品创作。实施文艺精品攀峰工程,加大文艺创作支持力度,提升文化原创能力。探索新型文艺形态创作引导机制,繁荣发展互联网条件下新大众文艺,强化网络精品创作,实施演艺新空间优秀剧目展演计划。推动文化名家、青年文化人才、文化创业创新团队(个人)引进培育,探索实施重大文化项目揭榜挂帅机制。深化国有文艺院团改革,打响一批“驻场演出”品牌。
第三节 提升文化产业核心竞争力
打造文化科技融合发展高地。推动文化制造业转型升级,巩固壮大演艺设备、文体装备等优势产业,培育发展数字文创、影视创作、时尚潮玩、沉浸式娱乐等新业态,建设千亿级文化智造高地。深化国家文化和科技融合示范基地建设,推动“人工智能+”“数据要素×”与文化产业深度融合,支持企业与高校、科研机构共建文化科技实验室,构建文化科技融合发展新格局。
做强文化产业平台和主体。迭代打造三江文化长廊,提升发展宁波文创港等功能平台,高水平建设中国(象山)视听产业园。引育一批领军型文化企业、文化新业态企业、数字内容生产企业,支持文化产业新主体成长、文化名企创优上市。持续做优做强国有文化企业,支持民营企业参与文化科技创新和产业发展,加快培育专精特新文化企业和平台型企业。深化国家文化与金融合作示范区建设。
第四节 推动文旅融合高质量发展
构建全域旅游空间格局。依托“枕山、拥江、揽湖、滨海”禀赋优势,建设全域大景区体系。深化浙东唐诗之路、大运河诗路文化带建设,加快打造三江口都市旅游、象山海洋旅游、东钱湖休闲旅游、四明山山地旅游、前湾乐园旅游等重点板块。全面提升天一阁·月湖景区、溪口—滕头旅游景区、东钱湖国家级旅游度假区等服务水平,支持慈城古县城等创建国家5A级旅游景区,推动松兰山滨海旅游度假区、宁海森林温泉旅游度假区、杭州湾旅游度假区等创建国家级旅游度假区。加快旅游景区转型提质,培育建设一批商务观光、运动康养、休闲度假、文博研学、民俗体验等新业态景区。提升景区市场化运营水平,培育壮大文旅市场经营主体。推进“乡旅共富路”品牌建设,提升民宿经济发展水平,培育一批全国乡村旅游重点村镇。
提升旅游品牌影响力。深化国家文化和旅游消费试点城市建设,打响“中国旅游·宁波开篇”品牌,擦亮“宁波,来了就欢喜”旅游形象。迭代“四明三千里”四季文旅系列活动,持续办好中国(象山)开渔节、徐霞客开游节、浙江书展等品牌活动,完善活动策划、保障、宣传联动机制。因地制宜开发都市游、海洋游、名人游、名山游、港口游、红色游等主题线路,培育发展剧本娱乐、工业旅游、冰雪旅游、低空旅游等新场景新产品,筹划城市主题演艺秀。提升文旅综合智慧平台功能。

第五节 建设高水平现代化体育强市
完善全民健身服务体系。高标准建设奥体中心体育场、足球青训中心、专业足球场等场馆,推进公共体育场馆更新升级。推进体育公园、多功能运动场、全民健身中心、健身步道等建设,推动城市“金角银边”配置嵌入式健身设施,人均体育场地面积达到4.2平方米。推广体育引导商业开发模式,支持社会资本参与场馆建设运营,引导场馆功能业态多元发展。广泛开展全民运动会、全民健身日等群众性健身活动。深入推动体医融合,加强运动促进健康指导。全面实施青少年体育活动促进计划。
打响体育赛事名城品牌。高水平办好WTA宁波网球公开赛、世界举重锦标赛、亚洲羽毛球锦标赛等国际顶级赛事,谋划承办高层级综合性运动会和高规格国际单项赛事。引进培育顶级职业联赛主场赛事,办好篮球、足球等城市联赛,提升马拉松、水上运动、赛车等特色品牌赛事。完善市场化办赛机制,形成政府引导、市场主导、社会参与的开门办赛格局。提高赛事管理服务水平,优化申办、审批、监管和服务保障机制。全面增强竞技体育综合实力,提升优势项目,发展基础大项,突破集体球类项目,加强竞技体育后备人才、教练队伍培养。完善青少年足球、社会足球赛事体系。
打造特色体育产业体系。巩固提升运动服装、户外装备、健身器材等体育制造业优势,大力发展健身休闲、竞赛表演、体育培训、场馆服务、体育经纪、体育传媒等体育服务业,力争体育产业产值达到2000亿元。培育壮大户外运动产业,建成一批户外运动精品线路,大力发展帆船、海钓、山地越野等户外运动,建设国家高质量户外运动目的地。加快发展体育总部经济,壮大本土体育领军企业,积极引育知名体育组织、经纪公司、传媒公司、制造业品牌。打响“热力宁波”体育消费品牌,推动体育赛事活动“进景区、进街区、进商圈”。
第十二章 加快推动人的全面发展,提升人力资本水平
贯彻落实新时代人口发展战略,牢固树立“大人口观”,健全覆盖全人群、全生命周期的人口服务体系,构建全龄友好型社会,加快实现人口素质提升、结构优化、分布合理,推动人的全面发展迈出坚实步伐。
第一节 促进人口高质量发展
推动实现适度生育水平。加强生育政策与经济社会政策配套衔接,落实育儿补贴和婴幼儿照护、子女教育个人所得税专项附加扣除政策。完善生育保险制度,严格落实产假、男方护理假、育儿假等制度。推广婚姻登记、婚前医学检查、生育指导“一站式”服务,完善生育全程医疗卫生保健服务链。开展早孕关爱和母婴安全行动,实施孕育和出生缺陷防治能力提升计划,建设危重孕产妇和新生儿救治中心。
健全婴幼儿服务体系。构建以托育综合服务中心为枢纽,托育机构、社区嵌入式托育、幼儿园托班、用人单位办托、家庭托育点等为网络的“1+N”托育服务体系。全面实施公办幼儿园“托幼一体化”办学,建立托育服务与学前教育同步规划建设、同等保障机制,普惠性托位数占幼儿园托位总数95%以上。落实托育服务设施与新建居住区同步规划建设、同步验收交付要求。加强托育机构专业化、标准化建设,规范托育服务市场发展,积极推行公建民营等模式。推进普惠托育纳入基本公共服务,健全托育服务支持政策体系,建设一批“医防护”儿童健康管理中心。
完善养老服务体系。加快健全城乡养老服务网络,大力发展普惠支持型养老机构,优化居家为基础、社区为依托、机构为专业支撑、医养相结合的养老服务供给格局。推进公办养老机构国企化改革,支持民办养老机构发展,推动基层医疗机构提供医养结合服务。推进家庭、社区、公共空间适老化改造,加强智能设备在养老场景集成应用,构建“家门口”幸福养老体系。健全失能失智老年人照护体系,加大养老服务技能人才培养力度,养老机构护理型床位占比达到75%以上。积极开发老年人力资源,稳妥实施渐进式延迟法定退休年龄,优化就业、社保等方面年龄限制政策,发展多层次多领域老年教育,深入开展新时代“银龄行动”。大力发展银发经济,扩大康养旅居、康复护理、安宁疗护等服务供给,谋划建设银发经济产业园。
深化青年发展型城市建设。实施青年来甬促进行动,优化生活学习、就业创业、婚恋育儿、文化消费、住房保障、社会融入等支持体系。加快发展文旅直播、动漫游戏、文创研发等“青春产业”,以产业培育推动青年集聚。强化街区环境、消费空间、休闲设施等青年元素植入,建设一批青年创意社区和消费场景,打造青年发展型社区(街区、园区)100个以上。突出青年思想政治引领,加强青年婚恋观、生育观、家庭观、择业观教育引导,实施“青”字号品牌建设行动。健全“青年发展型城市”建设政策体系和工作机制。

第二节 办好人民满意的教育
推进基础教育优质均衡发展。建立与人口结构、区域分布相适应的基础教育资源统筹调配机制,健全“市县结合”管理体制。推动学前教育优质普惠,稳步扩大免费教育范围。加强义务教育学校标准化建设,建设一批跨区域高质量教育共同体,办好必要的乡村小规模学校和寄宿制学校,实现国家义务教育优质均衡发展县全覆盖。推动普通高中教育特色多样发展,稳步提高学位供给,推进综合高中改革,探索延长义务教育年限。办好特殊教育、专门教育。全面提升依法治教和管理水平,健全校园安防、食品安全等监管体系。
推动高等教育提质创优。健全高校高质量发展评价机制,分类支持高水平大学建设,提升高校办学治校水平。推动宁波大学高质量建设“双一流”高校,支持宁波东方理工大学建设新型研究型大学、宁波诺丁汉大学建设高水平中外合作大学,推动应用型高校错位协同发展,鼓励国外高水平理工类大学来甬合作办学。深入实施高校学科专业“161”工程,推动高校学科专业布局调整,建强基础学科,发展交叉学科。有序增加优质本科教育和研究生培养规模,深化高校研究生培养模式改革。
构建现代职业教育体系。加强职业本科大学建设,支持宁波职业技术大学建设高水平职业本科示范学校,推动有条件的高职院校升格为职业本科。完善中职、高职、职业本科等人才培养模式,扩大职业本科招生规模。推进省级以上高职院校“双高”专业群、省中职学校“双优”专业群建设,争创国家级“双高”“双优”专业群,健全产业需求导向的专业调整优化机制。深化职教随企出海,高标准建设丝路学院、援外基地品牌,打造中国—中东欧国家职业院校产教联盟。
锻造一流教师队伍。大力弘扬教育家精神,健全师德师风建设长效机制。推动中小学师资统筹调配和动态调整,分层分类开展教师培训,加强基础教育全科教师培养。建强高等院校高水平教师队伍,加大应用型本科、职业院校“双师型”教师培养力度,支持高校多元化选人用人。开展教师分类评价行动,建立教师荣誉体系,切实保障教师工资待遇。

第三节 高水平建设健康宁波
扩大优质医疗资源供给。推进“医学高峰”攀登行动,高水平建设省级区域医疗中心,做大做强研究型医院,打造一批“精尖特优”专科医院。实施新一轮重点学科建设行动,做强神经外科、心脏大血管外科、肿瘤科、心血管内科等,提升临床诊疗水平。实施医学高层次人才计划,加强重症医学、精神卫生、老年医学等领域急需紧缺人才引育。实施医疗卫生强基工程,深化城市医联体、县域医共体建设,完善分级诊疗体系和院前医疗急救体系,因地制宜办好基层特色科室,实现“固定+流动+互联网+AI”巡回医疗服务全覆盖。推进全民健康数智化建设,迭代升级互联网医院。引导民营医院规范发展、错位发展。
深化医药卫生体制改革。健全医疗、医保、医药协同发展和治理机制,构建优质高效整合型医疗卫生服务体系。完善以医疗服务为主导的收费机制,推动医疗服务价格动态调整。推动医疗机构检查检验结果互认共享。持续推进按病种为主的多元复合式医保支付方式改革,建立支付标准动态调整机制,扩大异地就医直接结算范围。健全医保基金风险预警机制和基金使用常态化监管机制。深化药品、医用耗材集采制度改革,扩大商业健康险对创新药支付范围。以公益性为导向深化公立医院改革,推进公立医院编制动态调整,实行全面预算管理。推进国家中医药传承创新试验区建设,加强中医康复科建设,发展壮大中医药产业,完善中西医协同机制。
完善公共卫生体系。强化传染病智能监测预警,增强重大传染病风险研判、早期识别能力。加强疾控体系建设,健全公共卫生实验室网络。加强突发公共事件卫生应急处置、综合演训能力建设,健全直报制度,构建分级分类、敏捷高效的应急指挥体系。健全公共卫生事业投入机制,完善重大疫情防控和医疗救治费用保障机制。鼓励支持社会力量参与疾控工作。实施基本公共卫生服务提升工程,聚焦“一老一小”和重点慢性病患者连续服务,加强基层多病共防、多病共管、医防融合。
加强全民健康管理。加强重点人群生活方式指导和日常健康管理,积极开展全民健身行动、体重管理行动、合理膳食行动,加强预防疾病、紧急救援、合理用药等健康知识与技能普及。大力开展爱国卫生运动。以癌症、心脑血管疾病、慢性呼吸系统疾病为重点,健全早筛早诊早治早康复的全链条服务体系。支持医疗机构增加康复、护理、精神卫生等服务供给。健全社会心理服务体系和危机干预机制,加强青少年心理健康教育服务。强化职业健康风险防护。

第十三章 加大保障和改善民生力度,持续提升群众获得感
践行以人民为中心的发展理念,坚持尽力而为、量力而行,加强普惠性、基础性、兜底性民生建设,扎实推进稳就业促增收,解决好人民群众急难愁盼问题,不断提高人民生活品质。
第一节 促进高质量充分就业
健全就业促进机制。坚持就业优先导向,推动经济政策与就业政策协同联动、同向发力。支持发展吸纳就业能力强的产业和企业,开展重大产业、项目、投资就业吸纳能力评估评价。完善援企稳岗扩岗政策体系,落实就业补助、补贴、贴息等政策。完善低成本创业支持举措,优化创业风险分担保险服务,鼓励多渠道多形式灵活就业。深化实施“一人一技”终身职业技能培训行动,建设公共实训基地、企业实训基地、高技能人才培训基地,组建技工教育联盟,探索技工院校扩大招生范围和放宽年龄限制。拓展就业公共服务平台服务链条,健全就业服务、职业培训、权益维护“三位一体”机制。深化国家人力资源服务业与制造业融合发展试点。健全就业监测预警体系,有效防范规模性失业风险。
强化重点群体就业支持。聚焦高校毕业生、农民工、困难人员等重点群体,完善就业服务保障体系,健全就业困难人员及时发现、清单管理、精准帮扶机制,实现零就业家庭动态清零。加强大学生生涯教育和就业指导,健全就业实习和见习制度,提高高校毕业生留甬率。实现外来务工人员特别是脱贫人口在甬稳定就业。统筹推进农村转移劳动力就地就近创业就业,拓展“家门口”就业渠道。加大公益性岗位开发利用效率。开展区域性、行业性就业招聘活动,提供多元化精准化就业服务。

第二节 织密社会保障网络
完善社会保险制度。全面落实企业职工养老保险全国统筹制度,加快发展多层次、多支柱养老保险体系,落实退休人员基本养老金调整政策,稳步提高城乡居民基本养老保险基础养老金标准,扩大企业年金和个人养老金覆盖范围。落实基本医疗保险省级统筹,完善大病医疗保险制度和医疗救助制度。大力发展补充医疗保险,鼓励发展商业健康保险和工会医疗互助补充保障。健全长期护理保险制度。扩大养老、失业、工伤、医疗保险覆盖面,深化职业伤害保障试点,推动更多灵活就业人员、新市民、新就业形态人员参保。健全社会保险信息共享机制,推进社保转移接续便捷办理。健全社会保险基金监管长效机制。
提升住房供应和保障水平。加快构建房地产发展新模式,完善商品房开发、融资、销售等基础制度,合理安排房地产用地规模和布局。全链条提升住房标准、设计、材料、建造、运维水平,实现新建商品房全部按“好房子”标准建设。优化保障性住房供给,支持利用集体建设用地和企事业单位自有闲置土地规划建设租赁住房,探索通过收购存量商品房、改造闲置房产用作保障性住房,筹建保障性住房集团。加强保障性住房申请、准入、轮候、使用、退出等全过程管理,更好满足新市民、青年等群体住房需求,确保住房困难家庭“应保尽保”。规范发展住房租赁市场。
发展社会救助和慈善事业。健全覆盖全面、分层分类的社会救助体系,完善最低生活保障、特困供养、临时救助等制度,优化救助标准动态调整、价格临时补贴机制。健全低收入群体动态监测、精准识别、及时救助机制,完善救助认定标准,优化困难老年人探访关爱制度和补助政策。大力发展服务类社会救助,推动社会救助向“保基本、防风险、促发展”升级。构建新型慈善体系,健全政府救助与慈善帮扶衔接机制,培育和规范发展慈善组织,支持慈善信托发展。办好“宁波慈善月”品牌活动。
第三节 关心关爱重点群体发展
促进妇女全面发展。保障妇女依法平等参与经济社会发展、平等行使民主权利、平等享有改革发展成果。完善妇女健康服务体系,加强乳腺癌、宫颈癌等综合防治。保障妇女平等受教育权利和就业权益,消除就业性别歧视。持续预防和制止家庭暴力,严厉打击侵害妇女权利的违法犯罪行为。健全家庭发展支持政策。
强化未成年人关爱保护。切实保障儿童生存权、发展权、受保护权和参与权,加强儿童肥胖、近视、心理行为异常等防治。提高儿童医疗保健服务水平。加强困境儿童福利保障,扎实做好流动儿童、留守儿童关爱服务。强化未成年人违法犯罪预防和治理,有效防治学生欺凌,加强未成年人网络保护。
加强退役军人服务保障。完善退役军人组织管理、工作运行和政策制度体系,深化基层退役军人服务站融合建设。健全优抚待遇动态调整机制,加强优待项目统筹管理,发展崇军养老、医疗社会化优待新模式。推进退役军人高质量安置就业,强化就业服务和创业支持。做好困难退役军人兜底保障。
提升残疾人保障和发展能力。完善残疾人社会保障和关爱服务制度,推进“残疾人之家”建设。强化对重度残疾、多重残疾、一户多残等群体的兜底保障,加强重度残疾人托养照护。提升残疾预防和康复服务水平,发展精神障碍社区康复。促进残疾人职业教育发展。推进公共设施、信息交流、社会服务无障碍环境建设。
第十四章 健全推动共同富裕体制机制,持续缩小“三大差距”
增强敢闯敢试、改革破难的担当精神,推进制度创新、机制创新、政策创新,加快形成以中等收入群体为主体的橄榄型社会结构,为促进共同富裕提供更加强大的内生动力和制度保障。
第一节 完善缩小城乡区域差距机制
畅通城乡人口双向流动渠道。有序推进农业转移人口市民化,推动符合条件的农业转移人口社会保险、住房保障、随迁子女义务教育等享有同迁入地户籍人口同等权利。深化户籍制度改革,推进居住证“互认转换、一证通联”集成改革,完善“人地钱”挂钩政策体系。壮大乡村人才队伍,实施“青创客入乡扎根”计划,强化青年入乡“引育用留”全链条政策供给,加快形成百名“浙农英才”、千名乡村产业“头雁”、十万名“新农人”乡村人才矩阵。
深化农村土地制度改革。有序推进第二轮土地承包到期后再延长30年试点,加强承包合同规范管理,积极探索土地流转价格合理形成机制。扎实推进房地一体宅基地确权登记颁证,加强农村宅基地规范管理,鼓励农户通过出租、入股、合作等方式盘活利用合法拥有的住房。节约集约利用农村集体经营性建设用地,有序推进入市改革,健全增值收益分配机制。
加快山区海岛乡镇高质量发展。立足资源禀赋、经济基础、区位条件,着力优产业、优民生、优生态,推动形成以强带弱、功能互补、组团共进的山区海岛发展新格局。统筹推进区域生态资源保护和开发,推动公益性与经营性项目整体规划、一体实施,发展特色旅游产业,共建区域品牌体系,实现生态效益与经济效益相统一。提升区域道路交通、公共服务设施水平,提高基本公共服务质效。完善山区海岛高质量发展支持政策,“一镇(乡)一方案”引导错位发展、特色提升,探索推进经济强镇与山区海岛乡镇结对帮扶。

第二节 健全居民增收长效机制
加大收入分配调节力度。坚持按劳分配为主体、多种分配方式并存,健全各类要素由市场评价贡献、按贡献决定报酬的机制,提高居民收入在国民收入分配中的比重、劳动报酬在初次分配中的比重。完善劳动者工资决定、合理增长、支付保障机制,落实最低工资保障制度,强化企业薪酬调查和信息发布。深化事业单位工资制度、国有企业薪酬分配制度改革。推广劳动关系三方协调机制,建设“无欠薪”城市。多渠道增加城乡居民财产性收入。加强税收、社会保障、转移支付等再分配调节。更好发挥第三次分配作用。
稳步扩大中等收入群体规模。实施城乡居民增收计划,深化“扩中提低”改革。推动技术工人技能水平和薪酬待遇“双提升”,落实技能人才薪酬分配政策。提高高校毕业生就业匹配度,支持自主创业和灵活就业。落实农民工工资支付保障制度。多措并举促进中小企业主和个体工商户稳定经营持续增收,落实和完善各项减税降费政策。积极培育高素质农民和农村致富带头人,健全先富带后富促共富机制。
第三节 深化基本公共服务一体化改革
稳步推进基本公共服务均等化。制定实施基本公共服务均等化政策,推行由常住地登记户口提供基本公共服务制度,加强县域基本公共服务供给统筹,逐步缩小区域基本公共服务资源差距。突出享有机会公平、效果大致相当导向,健全基本公共服务标准体系,探索开展基本公共服务均等化实现程度评价。完善基本公共服务范围和内容,适时纳入群众急需的服务项目,合理提高公共服务支出占财政支出比重,完善投入保障长效机制。
优化公共服务提供方式。突出政府保障基本、社会多元参与、全民共建共享,提升公共服务供给能力。探索将更多公共服务项目纳入政府购买服务指导性目录,健全社会资本进入退出、运营监管、政策支持制度体系。建立覆盖全生命周期的人口动态监测体系,根据人口规模和服务半径,推进跨领域跨区域公共服务资源共建共享、要素一体统筹、政策融合协同,探索推进公共服务片区集成供给和差异化布局。加大存量场所设施的灵活转换和统筹利用,新增设施预留复合型服务功能改造空间。
第十五章 加快经济社会发展全面绿色转型,建设更高水平生态市
牢固树立和践行绿水青山就是金山银山理念,以碳达峰碳中和为牵引,以优化产业结构、能源结构、交通运输结构和提升生态环境治理能力水平为着力点,协同推进降碳、减污、扩绿、增长,促进人与自然和谐共生。
第一节 促进绿色低碳循环发展
积极稳妥推进和实现碳达峰。实施碳排放总量和强度双控制度,加强碳排放核算能力建设,建立碳排放预算管理制度。鼓励企业按照市场化原则自愿开展产品碳标识认证。全面实施固定资产投资项目节能审查和碳排放评价,落实新上“两高”工业项目碳排放等量或减量置换。探索海洋蓝碳、林业碳汇等碳普惠交易,积极融入全国碳排放权交易市场和温室气体自愿减排交易市场。推进工业、交通、建筑等重点领域节能降碳,推动煤炭消费和非原料成品油消费达峰,重点耗能行业能源利用效率达到国际先进水平。落实支持绿色低碳发展的财税、金融、投资、价格等政策。建设一批零碳工厂和园区。
加强资源节约集约循环利用。深入实施全面节约战略,推进节能、节水、节地、节材、节矿。推广合同能源管理,优化项目能评和节能监管。严格用水总量和强度双控,建设节水型城市。推进用地用海集约高效,探索立体开发和多元混合使用机制,推广节地技术和模式。推进原材料节约和资源循环利用,完善分级分类的废弃物循环利用体系,发展壮大再制造业。全面推进绿色矿山建设。实施新一轮循环园区提升行动。
推动消费模式绿色转型。大力倡导简约适度、绿色低碳、文明健康的生活方式,增强全民节约意识、环保意识、生态意识。实施绿色生活场景创建行动,打造一批绿色机关、绿色社区、绿色校园和绿色楼宇。大力倡导公共交通、步行、自行车等绿色出行方式。健全绿色消费激励机制,鼓励节能环保低碳产品消费。加强绿色产品和服务认证管理。扩大政府绿色产品采购范围规模,探索将碳足迹要求纳入政府采购。
第二节 加快建设新型能源体系
提升能源安全保障能力。构建源网储协同发展的能源基础设施体系,打造能源综合保障枢纽。强化煤电支撑调节作用,发挥气电灵活调峰功能,推动火电机组改造更新,电力总装机达到4200万千瓦。加快构建新型电力系统,推动电网柔性化、数智化转型,实现主网、配电网、分布式智能微电网等融合发展。推进油气储运设施建设,提高管道网络化水平,提升安全供应能力。健全平战结合的能源安全保障体系。
加快能源结构清洁低碳转型。更大力度发展非化石能源,稳步提高非化石能源消费比重,非化石能源装机达到2200万千瓦。坚持陆上与海上、近海与深远海并举,推进海上风电集群化开发,实施一批陆上风电升级改造。坚持集中式与分布式、增量开发与存量改造并重,推动“光伏+”融合发展。有序发展抽水蓄能、新型储能,完善新能源消纳和调控政策。探索海洋能、生物质能、地热能等开发利用。
创新能源治理机制。完善节能管理体系,优化能耗要素配置,实行新上项目能耗分级平衡制度,强化重点用能单位化石能源消费预算管理。建立与碳排放双控制度相适应的能耗监测统计体系。积极培育发展售电公司、虚拟电厂等新型主体,推动电力辅助服务市场发展,落实适应新型能源体系的市场和价格机制。探索绿色电力直供模式。健全新型智慧能源调度体系。

第三节 提升生态环境治理能力水平
精准科学推进污染治理。强化减污降碳协同、多污染物控制协同、区域治理协同,打造水清、天蓝、土净、无废的大美宁波。加强重点区域污水治理和水生态修复,有序推进污水管网提升改造,争创国家水生态修复试点,新增污水处理能力30万立方米/日。实施空气质量持续改善行动,深化重点行业大气污染治理。统筹土壤和地下水污染防治,健全土壤污染源头防控、风险管控和修复监管机制,规范开展建设用地“环境修复+开发建设”模式。深化全域“无废城市”建设,加强固体废物综合治理。持续实施噪声污染防治行动。加强抗生素、微塑料等新污染物协同治理。
完善生态文明制度体系。推进生态环境治理责任体系、监管体系、市场体系、法规政策体系建设,加快落实以排污许可制为核心的固定污染源监管制度。严格落实生态环境损害赔偿制度。健全自然资源资产产权制度和管理制度体系,探索编制自然资源资产核算表,完善自然资源有偿使用、市场交易制度,加强领导干部自然资源资产离任审计。健全生态价值转化实现机制,完善用水权、林权、排污权等交易机制,推进生态环境导向的开发模式和投融资模式创新,因地制宜发展碳汇经济。健全生态保护分类补偿机制,财政转移支付向生态保护重要地区倾斜。加强生态保护修复多元投入,引导社会资本参与生态环境治理。

第四节 全面提升生态系统质量
建设宜人可及亲绿空间。加强城市公园复合利用,建成千园相连、布局均衡、功能多元、全龄友好的全域公园体系。依托三江六岸、塘河水系、景观道路建设慢行绿道,依托山地步道、自然岸线建设生态绿道,打造大运河、唐诗之路等特色主题绿道,完善休闲游憩、体育健身等功能,新增绿道500公里以上。推动美丽河湖向幸福河湖迭代升级,强化水源涵养、水土保持、河流互济和水系连通,打造功能复合的亲水滨水空间。
完善生态安全屏障体系。坚持山水林田湖草沙一体化保护和系统治理,严守耕地和永久基本农田保护红线、生态保护红线、城镇开发边界三条控制线,加强生态环境分区管控。构筑以四明山脉、天台山脉为主的绿色生态屏障,高质量开展国土绿化和生态修复,提升水源涵养林和水土保持林质量,稳定生态公益林面积,完成美丽林相提升15万亩。构筑以杭州湾、象山港、三门湾和近岸海域为主的蓝色生态屏障,大陆自然岸线保有长度不低于262公里。构建“连山—串城—通海”生态廊道,串联生态斑块和景观单元。完善自然保护地和植物园体系,建设生物多样性友好城市。
第十六章 推进市域社会治理现代化,建设更高水平平安宁波法治宁波
深入贯彻落实总体国家安全观,坚持和发展新时代“枫桥经验”,提升系统治理、依法治理、综合治理、源头治理水平,以新技术赋能社会治理,促进高质量发展和高水平安全良性互动,确保社会生机勃勃又井然有序。
第一节 筑牢重点领域安全屏障
坚决维护国家安全。严格落实国家安全责任制,持续完善国家安全法治体系、战略体系、政策体系、风险监测预警体系。广泛开展国家安全教育,办好“全民国家安全教育日”活动,完善国家安全人民防线组织体系。提升保密工作体系对抗能力。支持国防和军队建设,完善跨军地工作协调机制,提升国防动员能力,加强人民防空建设。深入开展国防教育,巩固发展新时代军政军民团结,实现全国双拥模范城“十连冠”。
强化经济运行安全保障。健全油气、有色金属、冷链肉类蛋白等大宗商品产供储销体系,提升石油、关键矿产品等储备能力。落实粮食安全责任制,推进省外粮源基地建设,加强现代粮食仓储物流设施建设,完善储备调控和应急保障体系。增强产业链供应链安全保障,提升重点产业链供应链自主可控能力。完善金融风险联防联控和应急处置机制,统筹推进房地产、地方政府债务、中小金融机构、企业债务等风险有序化解,严厉打击非法金融活动,严防系统性风险。
全面提升公共安全保障能力。完善公共安全体系,推动公共安全治理模式向事前预防转型。严格落实安全生产“党政同责、一岗双责、齐抓共管、失职追责”,坚决遏制重特大事故发生,百亿元生产总值生产安全事故死亡率控制在0.4以内。强化重大危险源安全监管,强化危化品安全风险源识别与管控。构建部门互通、线上线下融合、全过程溯源的食品安全监管体系,健全药品全生命周期监管机制和智慧监管体系,全力保障人民群众“吃得放心、用药安心”。完善生物安全监管预警防控机制。提高网络生态治理水平。加强个人信息保护。深化社会治安整体防控体系和能力建设,高水平推动公安队伍建设,健全扫黑除恶常态化机制。
第二节 加快推进韧性城市建设
提升市政基础设施韧性。深入实施城市生命线安全工程,优化桥梁隧道、供电供气、供水排水、网络通信、综合管廊等布局,提升灾害应对、功能维持和快速复原能力。提高公路、桥梁、轨道交通、管道、港口、机场、仓库等重要基础设施安全设防标准。完善水资源保障体系,强化联网联调、分质供水,实施一批引调水工程和城乡供水工程。持续推进海绵城市建设,中心城区建成区海绵城市面积占比达80%。统筹推进综合管廊建设改造,完善建设运维长效管理制度。加强市政基础设施数字化改造升级和智能化管理。
健全城市应急管理体系。完善防灾减灾救灾体系,加强气象、水文、地震、地质、森林防火等监测预报预警,建强智慧应急指挥平台。加强分区域、分灾种、分行业领域安全隐患排查治理。健全基层消防治理体系,加强应急救援力量建设,提升综合保障和实战能力。推进市县乡三级应急救灾物资储备库建设,提升政府储备、商业储备、产能储备、社会储备和多式联运保障能力。积极稳步推进“平急两用”公共基础设施建设,构建总量充足、布局合理的应急避难场所体系。积极培育发展安全应急产业。大力普及防灾减灾救灾救护知识。

第三节 提高市域社会治理能力
构建社会治理共同体。健全社会工作体制机制,完善社会治理政策和法规体系,推动“自治、法治、德治”融合,更好促进共建共治共享。完善凝聚服务群众工作机制,加强新就业群体等各类社会群体服务管理,健全利益关系协调、合法权益保障制度。加强新经济组织、新社会组织、新就业群体党的建设,推进党建引领“甬爱之城”建设。强化社会组织培育管理,完善登记管理制度和政府购买服务方式,推动行业协会商会改革发展。加强志愿服务组织管理,发展壮大志愿服务队伍。
提升基层治理效能。加强党建引领基层治理和基层政权建设,构建街道(镇乡)履行职责事项清单规范化、标准化、数字化运行管理体系,提升基层“职、岗、编、人”全链条管理质效。迭代升级“141”基层治理体系,做强基层智治综合应用平台,持续为基层减负赋能。健全基层群众自治制度,发挥市民公约、村规民约等基层规范作用,加强家庭家教家风建设。发动社会力量参与基层治理。落实“三不得、六协同”基层减负增效机制,推进“居业物”协同共治,深化社区分类治理。优化社区专职工作者、网格员等力量配置,提高社会工作者队伍专业化水平。
健全社会风险防范化解体系。深入实施矛盾纠纷多元化解条例,迭代推进综治中心规范化建设,做到预防在前、调解优先、运用法治、就地解决。深化访源、警源治理,推进信访工作法治化,健全“家门口”信访为民服务体系,提升风险隐患源头防治水平。强化“12345”等服务平台功能,深化推进“民呼我为”实践,完善企情民意诉求“一个口子交办、一个平台闭环”机制。依法严厉打击电信网络诈骗等违法犯罪活动。
第四节 推进社会主义民主法治建设
丰富发展全过程人民民主市域实践。坚持好、完善好、运行好人民代表大会制度,构建“四大体系”打造人大践行全过程人民民主市域典范,推动新征程人大工作高质量发展。充分发挥政协专门协商机构作用,增强“阿拉”系列品牌矩阵效能,推进政协协商民主广泛多层制度化发展。完善大统战工作格局,做好新时代港澳台侨务、民族宗教、新的社会阶层人士工作,加强与宁波籍海内外人士的主动服务、联络联谊,巩固和发展最广泛的爱国统一战线,争创全国民族团结进步示范市。
推进全面依法治市。全面推进科学立法、严格执法、公正司法、全民守法。加强重点领域、新兴领域立法,深入推进“一起来立法”改革。持续推进法治政府建设,规范重大行政决策程序,提升合法性审查质效。健全行政复议体制机制,更好发挥主渠道作用。深化“大综合一体化”行政执法改革。深化司法体制综合配套改革,规范立案、起诉、审判各环节权力运行机制,加强人权司法保障,提升知识产权、破产等案件审判能力,深化刑罚执行一体化改革。健全监察权、侦查权、检察权、审判权、执行权运行和监督机制,加强司法救助和法律援助。落实普法责任制,全面提升公民法治素养。加快涉外法治体系和能力建设,建强浙江涉外海事商事法治服务联盟宁波中心,加快涉外法务集聚区建设,大力引进和培养涉外法治人才。
第十七章 勠力同心开创现代化滨海大都市建设新局面
坚持和完善党领导经济社会发展体制机制,更好发挥发展规划对经济社会发展的战略导向作用,凝聚起推进中国式现代化市域实践的磅礴力量。
第一节 坚持和加强党的全面领导
全面贯彻党的路线、方针、政策和决策部署,把党的领导贯穿规划实施全过程,坚决做到“总书记有号令、中央有部署、省委有要求,宁波见行动见实效”。坚持高质量党建赋能高质量发展,抓实基层党组织“五个基本”建设,统筹推进各领域基层党组织建设和党员队伍建设,提升党组织政治功能和组织功能,发挥党员先锋模范作用。坚持正确选人用人导向,树立和践行正确政绩观,完善“四大学堂”多维立体赋能机制,建立健全“1363”选贤任能工作体系,提高干部队伍现代化建设本领,锻造过硬干部队伍和坚强战斗堡垒。尊重基层首创精神,激发全社会参与规划实施的积极性,注重发挥工会、共青团、妇联等作用,充分发挥民主党派、工商联和无党派人士作用。
把完善党和国家监督体系融入规划实施之中,坚持依法治国与依规治党有机统一,加强对权力配置、运行的规范和监督。健全全面从严治党体系,持续扣紧管党治党责任链条,完善以党内监督为主导、各类监督贯通协调的有效机制,深化公权力大数据监督,探索推进人工智能赋能监督办案治理。突出政治巡察定位,全面推动市县巡察有形有效全覆盖。纵深推进正风肃纪反腐,一体推进不敢腐、不能腐、不想腐,持续深化整治群众身边不正之风和腐败问题。落实中央八项规定精神,锲而不舍纠“四风”、树新风。
第二节 加快健全统一规划体系
强化规划统筹衔接管理。聚焦更好发挥发展规划的战略导向作用,增强国土空间规划基础作用和专项规划、区域规划支撑作用,研究出台发展规划地方性法规。统筹各级各类规划编制,健全专项规划、区域规划编制目录清单管理制度,将规划立项作为编制经费保障的前置条件。建立市级规划衔接机制,确保市级专项规划、区域规划、区(县、市)发展规划与本规划在发展目标、重大布局、重大工程等方面协调一致。
加强政策与规划协调协同。将本规划作为宏观政策取向一致性评估的重要依据,确保各类政策同向发力。全面落实省“8+4”经济政策体系。市级财政性资金优先投向本规划确定的重大任务和工程项目,引导金融要素向本规划明确的重点领域倾斜。产业政策要围绕本规划确定的产业发展和结构调整方向,营造良好市场环境。区域政策要围绕本规划确定的区域发展和空间格局优化方向,引导重大平台项目合理布局。土地、人口、环境、社会等政策制定要服务于本规划提出的目标任务。
第三节 完善规划实施机制
落实规划实施责任。市政府牵头组织本规划的实施工作,制定任务分解方案。市级专项规划、区域规划、空间规划和各区(县、市)规划要衔接落实本规划提出的目标要求,细化工作举措。年度计划要贯彻本规划提出的发展目标和重点任务,将规划确定的主要指标分解纳入年度计划,合理设置年度目标并做好年度间的综合平衡,明确年度实施重点。
强化重大工程项目支撑。围绕本规划确定的重大生产力布局迭代完善重大项目库,实现年度重点建设项目与五年重大项目库的有效衔接。对纳入本规划的重大项目,要强化资源要素保障,优先保障规划选址、土地供应、资金安排等。强化重大项目建设全过程管理,形成实施一批、前期一批、储备一批、谋划一批的动态推进机制。
增强重大改革牵引作用。紧盯制约高质量发展的堵点问题、影响社会公平正义的热点问题、关乎民生福祉的难点问题及各领域矛盾风险隐患,围绕因地制宜发展新质生产力、扩大高水平对外开放、推进共同富裕、加快全面绿色转型等战略任务落实,推出一批重大改革举措,形成一批可复制可推广的重大制度创新成果。
完善规划监测评估监督机制。科学开展动态监测、中期评估、总结评估,全面掌握规划实施情况,及时发现和解决规划执行中的突出问题,提出加强和改进规划实施的政策举措。规划实施要接受市人大及其常委会的监督检查,接受人民政协的民主监督,发挥纪检监察机关和审计机关监督作用,自觉接受社会监督。
实现“十五五”规划目标,意义重大,任务艰巨,前景光明。全市上下要更加紧密地团结在以习近平同志为核心的党中央周围,大力弘扬“六干”作风,昂扬敢闯、敢试、敢想、敢干、敢创新、敢进取的精气神,始终干在实处、走在前列、勇立潮头,不断开创现代化滨海大都市建设新局面,为全国全省现代化建设大局作出更大贡献!
来源:甬派
浙ICP备12005551号-3 网上视听传播许可证 1103013
公安机关备案号 33020302000735 互联网新闻信息服务许可证 33120180003 广播电视节目制作经营许可证 (浙)字第01362号
版权所有 宁波宁聚传媒科技有限公司 2002-2026 nbtv.cn, all rights reserved