近日
宁波市住建局正式印发
《关于进一步优化
物业服务信息公示工作的通知》
为全市住宅小区物业服务信息公示
立下统一、标准的规范
以提升物业服务透明度
全力保障业主的知情权与监督权
↓
此次出台的新规,明确要求全市住宅小区物业服务企业,必须在服务场景的显著位置,设置统一规范的服务信息公示牌,全面公开核心服务的内容、标准与执行频次,主动接受业主监督。
根据通知要求,业主高频关注的保洁、保序、保绿、保修四大类物业服务,必须实现定点、定标公示,且公示位置全部设置在“四保”服务所在区域,业主可对服务标准和服务情况一目了然。
四大类物业服务公示信息包括:
门岗值班服务信息公示牌
小区各出入口门岗亭外墙,需设置“门岗值班服务信息公示牌”,公示门岗值班人员配置、值守时间段、每日巡逻时间和频次;还需设置“区域巡逻信息公示牌”,公示区域巡逻的人员配置、每日巡逻频次。

门岗值班服务信息公示牌。

区域巡逻信息公示牌。
楼道保洁服务信息公示牌
每栋楼的单元门厅内,必须设置“楼道保洁服务信息公示牌”,明确本单元公共区域保洁作业内容、时间与频次。
楼道保洁服务信息公示牌。
绿化养护服务信息公示牌
小区主要公共绿地或集中绿化区域,需设置“绿化养护服务信息公示牌”,公示小区的草坪、乔木、灌木等绿化养护的作业时间与频次。

绿化养护服务信息公示牌模板。
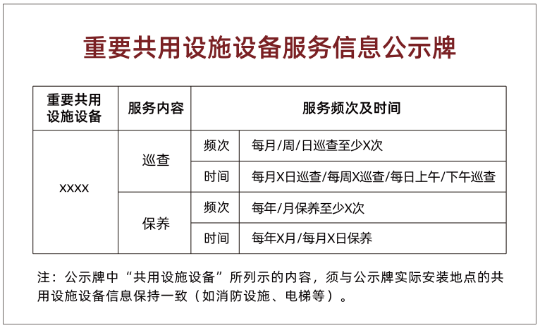
重要共用设施设备服务信息公示牌
电梯、消防设施等关乎业主安全的重要共用设施设备旁,需设“重要共用设施设备服务信息公示牌”,公示对应设备巡查、保养的时间及频次,确保公示信息与设备实际维保情况一一对应。

重要共用设施设备服务信息公示牌模板。
为确保新规快速落地,通知明确,3月31日前,各物业服务企业需按照统一模板,结合项目实际完成全部公示牌的制作与设置,并同步建立信息更新维护机制。
同时要求,公示信息必须真实、准确、及时,一旦服务信息发生变化,需在7日内完成更新,公示牌核心内容不得缺失,仅可在符合清晰、耐用、美观的原则下,对样式做适当调整。

来源:宁波市住建局、甬派
浙ICP备12005551号-3 网上视听传播许可证 1103013
公安机关备案号 33020302000735 互联网新闻信息服务许可证 33120180003 广播电视节目制作经营许可证 (浙)字第01362号
版权所有 宁波宁聚传媒科技有限公司 2002-2026 nbtv.cn, all rights reserved