宁波最新一批招聘来了
包括宁波报业传媒集团有限公司
宁波新胜中压电器有限公司
宁波农商发展集团有限公司等
一起来看看
有没有适合你的岗位吧
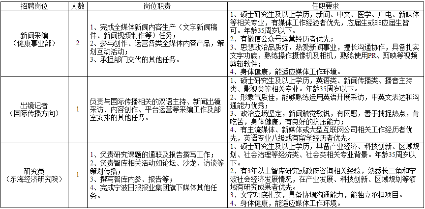
宁波报业传媒集团有限公司(1)
01 招聘岗位及要求

02 报名时间
截至2025年12月1日。
03 报名方式
应聘者将简历、身份证、学历学位证书、专业技术资格证书等扫描件发送至邮箱:
25799820@qq.com
注明:姓名+应聘岗位。
04 联系方式
联系电话:
0574-87685785
宁波报业传媒集团有限公司(2)
01 招聘岗位及要求

02 报名时间
截至2025年12月4日。
03 报名方式
应聘者将简历、身份证、学历学位证书、专业技术资格证书等扫描件发送至邮箱:
nbdaily@163.com
注明:姓名+应聘岗位。
04 联系方式
联系电话:
0574-87685121
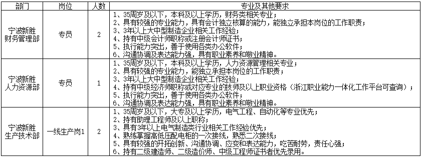
宁波新胜中压电器有限公司
01 招聘岗位及要求

02 报名时间
2025年11月26日-12月2日。
03 报名方式
将报名表(附件)、个人简历以及岗位要求须具备的相关资格证书以附件形式发送至邮箱:
zjxins@163.com
邮件标题请注明:姓名+应聘岗位。
04 联系方式
岗位咨询电话:
0574-51109777
受理时间:
8:30-11:30,13:00-16:30(节假日除外)
宁波农商发展集团有限公司
01 招聘岗位及要求

02 报名时间
2025年12月1日-12月7日。
03 报名方式
凡符合报考条件者,请填写“应聘报名表”(附件)并随附个人简历一并投递至邮箱:
nbsmjtdb@126.com
邮件主题请标明“应聘单位岗位+姓名”,请提供相关资质证明。
04 联系方式
联系人:
钱老师
联系电话:
0574-87209078
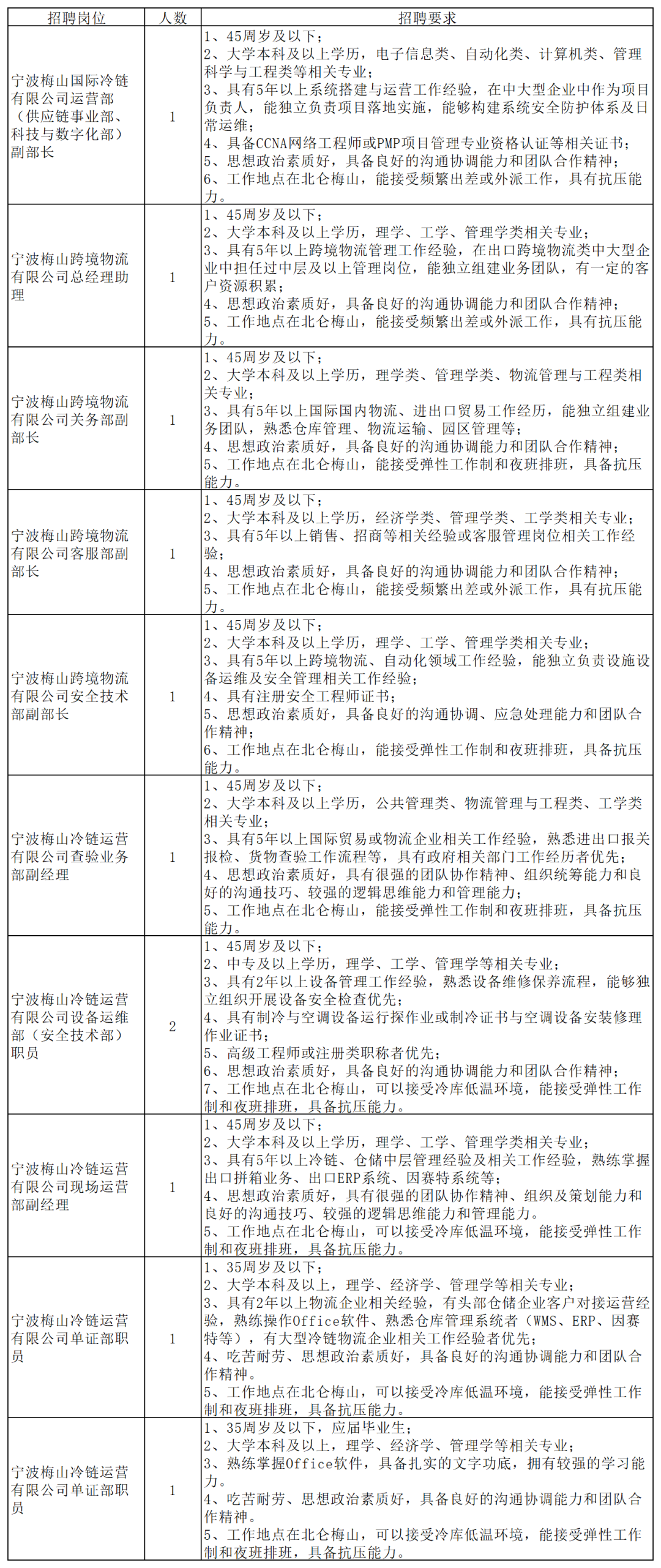
宁波通商控股集团有限公司
01 招聘岗位及要求
招聘岗位及人数:
宁波通商控股集团有限公司财务管理部财务岗(高级主管及以下)2名
资格条件:
1、35周岁(含)以下,硕士研究生(含)以上学历学位,会计、财务管理等相关专业;
2、熟悉大型集团企业运行机制,具备扎实的财务专业知识,熟悉财务法律法规,能熟练编制合并报表;
3、具有注册会计师资格,并具备3年(含)以上大中型企业财务主管及以上职务或会计师事务所审计项目经理职务工作经验;
4、具有较强的学习能力、沟通协调能力和文字表达能力,逻辑思维清晰,善于开拓创新,能够独立思考和解决遇到的困难和问题;
5、具有知名会计师事务所、上市公司从业经历者优先。
02 报名时间
2025年12月1日-12月10日。
03 报名方式
扫描下方二维码进入报名系统。

进入报名系统后选择进入“宁波通商控股集团有限公司招聘公告”(仅在报名期显示链接),在仔细阅读相关公告信息后,按要求输入个人信息,同时上传本人的电子照片(近1年内拍摄的免冠、正面证件照,jpg格式,照片为30k以内,不大于160×200像素,不小于80×120像素),逾期不再受理注册及报名。报名截止前未上传照片者,视为初审不合格。
04 联系方式
网络报名咨询电话:
0574-87117907
网络报名咨询人:
王老师
受理时间:
9:00-11:00,14:00-16:00(工作日)
来源:宁波市国资委网站
浙ICP备12005551号-3 网上视听传播许可证 1103013
公安机关备案号 33020302000735 互联网新闻信息服务许可证 33120180003 广播电视节目制作经营许可证 (浙)字第01362号
版权所有 宁波宁聚传媒科技有限公司 2002-2026 nbtv.cn, all rights reserved