
日前
加快建设创新浙江
因地制宜发展新质生产力动员部署会
暨全省科学技术奖励大会举行
现场公布了
2023年度浙江省科学技术奖
获奖名单
由宁波企事业单位牵头或参与完成的50项科技成果获奖,其中,省自然科学奖7项,包括一等奖1项、二等奖2项、三等奖4项;省技术发明奖3项,包括一等奖2项、二等奖1项;省科技进步奖40项,包括一等奖5项、二等奖18项、三等奖17项。
宁波大学牵头完成的先进非均质材料结构动力行为的分析理论与调控方法,获得省自然科学奖一等奖。
宁波大学牵头完成的直接电离质谱仪创制及应用,宁波永新光学股份有限公司参与完成的高端荧光显微镜关键技术及应用,获得省技术发明奖一等奖。
海通食品集团有限公司等参与完成的生鲜果蔬供应链品质调控关键技术及产业化,中国科学院宁波材料所等参与完成的超高强高模UHMWPE纤维及其防弹防割复材关键技术与产业化,宁波海天精工股份有限公司等参与完成的面向复杂模具的高速高精五轴加工关键技术与装备,宁波东力传动设备有限公司参与完成的高性能重载齿轮传动系统设计制造与智能运维关键技术及应用,锦浪科技股份有限公司等参与完成的大规模分布式资源与电网协同互动关键技术研发及产业化,获得省科技进步奖一等奖。
具体获奖名单如下
↓↓↓
浙江省自然科学奖

浙江省技术发明奖

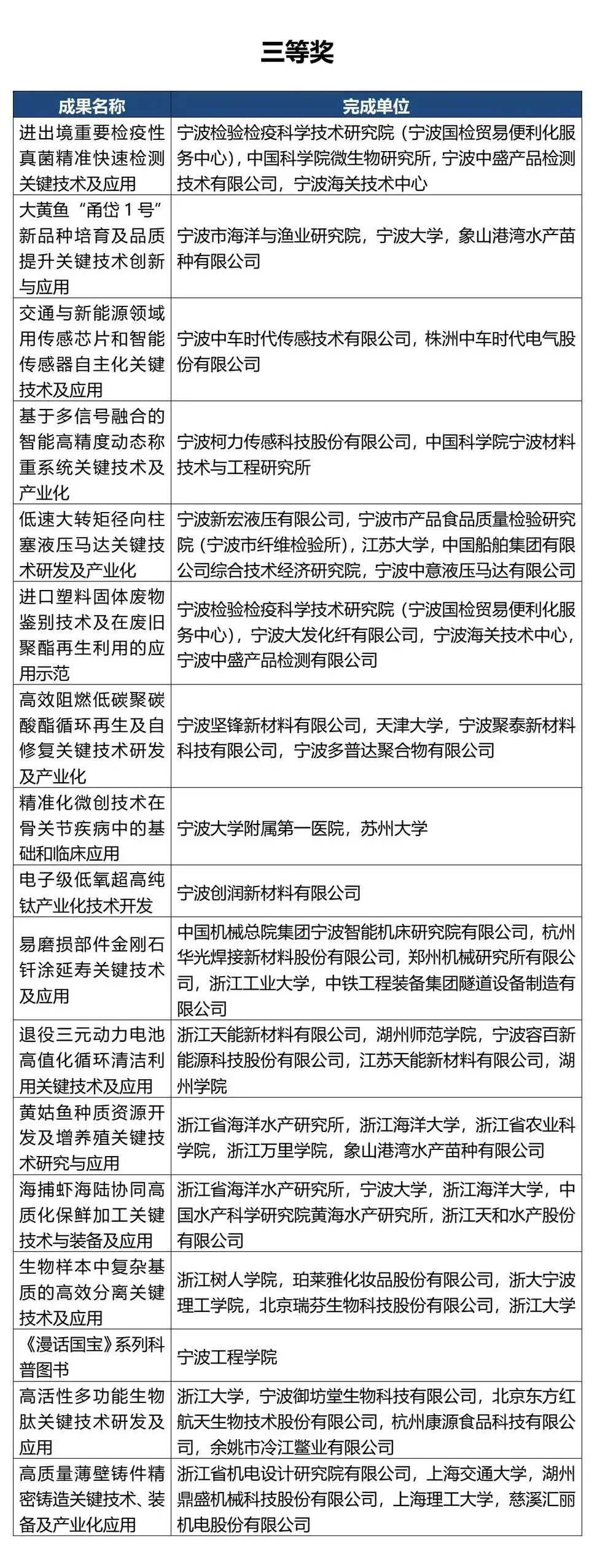
浙江省科学技术进步奖



会上还公布了获得2023年度“科技创新鼎”优秀市、县(市、区)名单,宁波市及镇海区、鄞州区、慈溪市获“科技创新鼎”。
“科技创新鼎”是2020年度省委、省政府正式设立的,代表浙江科技创新工作的最高荣誉。
近年来,宁波围绕新时代高水平创新型城市建设目标,系统重塑创新格局、重构创新体系,建立健全《宁波市强力推进创新深化 加快建设新时代高水平创新型城市实施意见》“1+N”政策体系,全力强化企业科技创新主体地位,加速创新链产业链资金链人才链深度融合,提升城市创新体系整体效能。全市R&D经费(2022年数据)对全省增量的贡献达22.5%、居全省第一,全市高新技术企业总数突破7000家、增幅连续两年全省第一,中国(城市)—中东欧国家开放创新合作指数排名全国第6位。
来源:宁波发布
浙ICP备12005551号-3 网上视听传播许可证 1103013
公安机关备案号 33020302000735 互联网新闻信息服务许可证 33120180003 广播电视节目制作经营许可证 (浙)字第01362号
版权所有 宁波宁聚传媒科技有限公司 2002-2026 nbtv.cn, all rights reserved