宁波最新一批事业招聘来了,包括宁波幼儿师范高等专科学校、宁波市农业农村局下属事业单位、象山县事业单位。一起来看有没有适合你的↓
宁波幼儿师范高等专科学校公开招聘专任教师
根据《宁波市事业单位公开招聘工作人员实施办法》的有关规定,宁波幼儿师范高等专科学校决定面向全国公开招聘专任教师4名。现就有关事项公告如下:
报名时间
2023年12月11日9时至12月17日16时
报名方式
应聘者登录宁波幼儿师范高等专科学校招聘网站,按以下步骤报名:
(1)注册账户;
(2)完善个人相关信息;
(3)上传身份证、学历(学位)证书(2024年全日制普通高校应届毕业生凭就业协议、学校推荐表或学生证)、教育部出具的境外学历学位认证书(其中境外留学未毕业人员凭学校学籍证明)、职称证书、荣誉证书、工作经历证明、学科专业方向证明等相关电子证明材料;
(4)点击公告中“岗位名称”或在“招聘岗位”栏应聘相应岗位。
网址:
https://rszp.ncec.edu.cn
招聘岗位、人数、专业、学历和范围及资格条件

注:1.学历学位、专业技术职务资格的取得时间和年龄、工作经历的计算截止时间均为公告发布之日;
2.凡公告中提到的工作经历均为全职工作经历,需提供劳动(聘用)合同(或养老保障交费凭据)或单位出具的工作经历证明。
3.2024年普通高校应届毕业生(2023年10月1日至2024年9月30日毕业)可凭学生证、就业协议或就业推荐表报名,但须在2024年9月30日前取得相应的学历学位,到期未取得的不予录用;2024年1月1日至2024年12月31日毕业的国(境)外留学回国(境)人员可等同于国内2024年普通应届毕业生,报考时仍未毕业的可凭国(境)外学校学籍证明报名,但须于2025年1月31日前取得教育部出具的学历学位认证书(到期未取得的不予录用), 国(境)外留学人员专业相近的以所学课程或毕业论文为准,报名时提供国(境)外院校主干课程或毕业论文摘要部分等证明。
2022年、2023年普通高校毕业生(2021年10月1日至2023年9月30日毕业),或同期毕业并可在2023年12月底前取得学位证书和教育部出具的学历学位认证书的国(境)外留学人员,以及按国家政策规定可以享受应届毕业生就业待遇的其他情形人员,可按2024年应届毕业生身份应聘。
4.工作地点均在杭州湾校区。
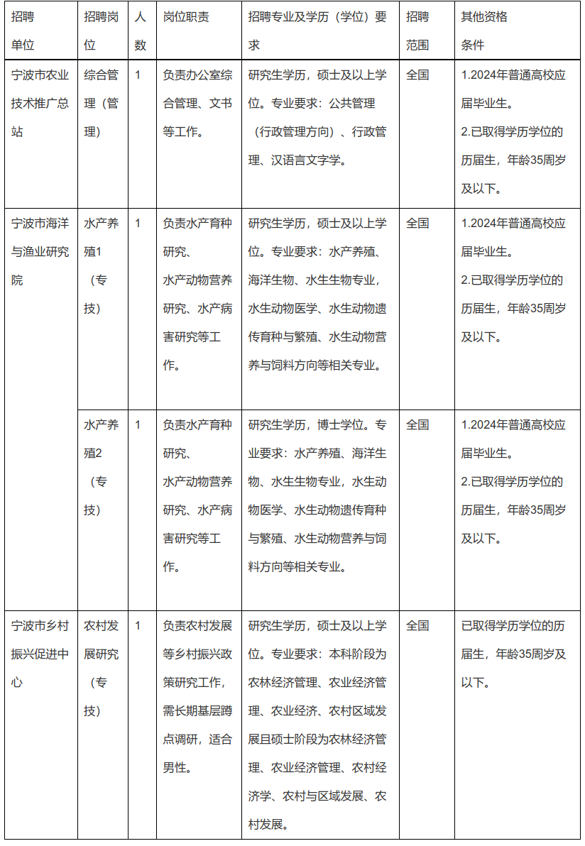
宁波市农业农村局下属事业单位公开招聘工作人员
根据《宁波市事业单位公开招聘工作人员实施办法》有关规定,经中共宁波市农业农村局党组同意,宁波市农业农村局下属事业单位决定面向社会公开招聘事业编制工作人员4名。现就有关事项公告如下:
报名时间
2023年12月18日9时至12月20日16时
报名方式
本次招聘采取网络报名方式。报考者登录宁波市考试网上报名系统,选择进入“宁波市农业农村局所属事业单位公开招聘工作人员网上报名”,在仔细阅读公告信息后,按要求输入个人信息,严格按照招聘所设条件进行报名。逾期则不再受理注册及报名。
网址:
https://bm.nbrc.com.cn/
招聘岗位、人数、专业、学历和范围及资格条件

注:年龄的计算截止时间为公告发布之日。
2024年普通高校应届毕业生(2023年10月1日至2024年9月30日毕业)可凭学生证、就业协议或就业推荐表报名,但须在2024年9月30日前取得相应的学历学位,到期未取得的不予录用;2024年1月1日至2024年12月31日毕业的国(境)外留学回国(境)人员可等同于国内2024年普通应届毕业生,报考时仍未毕业的可凭国(境)外学校学籍证明报名,但须于2025年1月31日前取得教育部出具的学历学位认证书(到期未取得的不予录用),国(境)外留学人员专业相近的以所学课程或毕业论文为准,报名时提供国(境)外院校主干课程或毕业论文摘要部分等证明。
2022年、2023年普通高校毕业生(2021年10月1日至2023年9月30日毕业),或同期毕业并可在2023年12月底前取得学位证书和教育部出具的学历学位认证书的国(境)外留学人员,以及按国家政策规定可以享受应届毕业生就业待遇的其他情形人员,可按2024年应届毕业生身份应聘。
象山县事业单位公开招聘工作人员
根据《宁波市事业单位公开招聘工作人员实施办法》的有关规定,象山县事业单位决定面向社会公开招聘事业编制工作人员66名(←点击链接查看原文),现将有关事项公告如下:
报名时间
2023年12月18日9时至12月20日16时
报名方式
报考者登录宁波市考试网上报名系统,选择进入“2023年象山县事业单位公开招聘工作人员”,注册个人信息后,选择职位报名,逾期则不再受理注册及报名。
在此期间,考生可以改选招聘职位,招聘单位主管部门不作初审。
网址:
https://bm.nbrc.com.cn/
招聘的范围、对象及条件
(一)招聘的范围和对象
1.符合下列情形之一的,列入报考范围:
(1)报考范围要求浙江省户籍的,须具有浙江省户籍(以2023年12月18日的户籍所在地为准)或浙江生源2024年普通高校应届毕业生(是指经高考、被高校录取时户籍在浙江)。
(2)报考范围要求象山县户籍的,须具有象山县户籍(以2023年12月18日的户籍所在地为准)或象山生源2024年普通高校应届毕业生(是指经高考、被高校录取时户籍在象山)。
(3)部分招聘职位户籍不限。
(4)研究生毕业并具有硕士及以上学位的人员,可以用原已取得的学历或研究生学历报考,户籍不限。
2.截止到2023年12月18日,现役军人不能报考,在全日制普通高校就读的非2024年应届毕业生不能报考,在全日制普通高校脱产就读的非2024年应届毕业的专升本人员、研究生也不能以原已取得的学历、学位证书报考。
3.截止到2023年12月18日,户口尚在迁移中的人员,不得报考(硕士及以上研究生和浙江、象山生源的2024年普通高校应届毕业生除外)。
4.曾因犯罪受过刑事处罚的人员,曾被开除公职的人员,在公务员招考和事业单位招聘中被认定实施了考试作弊、弄虚作假行为且仍在不得报考期限内的人员,以及具有法律法规规定不得聘用为事业单位工作人员的其他情形人员,不得报考。
5.报考人员不得报考与聘用单位有《事业单位公开招聘人员暂行规定》(人事部令第6号)第二十七条所列回避情形的职位。
6.按照《关于建立“三项制度”进一步规范事业单位进人的通知》(甬人社发〔2015〕177号)规定,对有与领导干部(含事业单位负责人)系夫妻关系、直系血亲关系、三代以内旁系血亲或者近姻亲关系的应聘人员参加领导干部任职的部门所属事业单位或本单位公开招聘,领导干部(含事业单位负责人)应当逐级落实事前报备制度。
(二)招聘条件
报考人员除应具备事业单位工作人员规定的基本条件和招聘职位所需的资格条件,并符合上述招聘范围和对象外,还须符合以下条件:
1.年龄18至35周岁(1987年12月18日至2005年12月18日期间出生)。
2.须具有国家承认的学历,且要符合招聘职位所需的学历学位和专业要求(报考人员的学历学位和相应的专业,须与招聘职位要求的学历学位和专业相符)。以第二专业报名的,其第二专业须取得教育部学历认定。
国内高校毕业生须在2023年12月31日前取得毕业证书(学位证书),其中2024年普通高校应届毕业生须在2024年9月30日前取得毕业证书(学位证书)。国(境)外高校毕业生须在2024年12月31日前取得学历学位证书和教育部留学服务中心出具的学历学位认证书。在2023年12月31日前通过高等教育自学考试或成人高等教育学历考试等非全日制普通高校学历考试并取得毕业证书(学位证书)的人员,符合招聘职位资格条件的可以报考。上述时间,以毕业证书、学位证书、学历学位认证书的落款时间为准。
3.部分招聘职位所要求的“2年及以上工作经历”是指:在各类企事业单位和其他经济组织、社会组织和生产一线、农村、党政机关(含参照公务员法管理事业单位)工作,或曾服役、自谋职业、个体经营累计2年及以上的经历。大学生“村官”等服务基层项目人员服务基层时间计入工作经历。在全日制学校就读期间参加社会实践、实习、兼职等不能作为工作经历。
部分招聘职位面向象山县公安机关优秀警务辅助人员是指:纳入象山县机构编制部门核定员额的在职辅警,且符合下列条件之一:(1)从事警务辅助工作8年以上;(2)从事警务辅助工作以来连续三年年度考核优秀;(3)被县级以上公安机关授予个人三等以上治安荣誉奖;(4)获得县级党委、人民政府以上表彰奖励;(5)与公安工作密切相关的科技创新成果获地市及以上奖项或获得国家专利。
国内2022届、2023届普通高校毕业生,以及2022年1月1日至2024年12月31日毕业的国(境)外高校毕业生,可以报考“面向2024年普通高校应届毕业生”的职位。
本次招聘所涉及的工作经历、专业技术资格、职业资格取得时间的计算统一截止到2023年12月18日。
来源:宁波市人社局、象山发布
浙ICP备12005551号-3 网上视听传播许可证 1103013
公安机关备案号 33020302000735 互联网新闻信息服务许可证 33120180003 广播电视节目制作经营许可证 (浙)字第01362号
版权所有 宁波宁聚传媒科技有限公司 2002-2026 nbtv.cn, all rights reserved