近日,工信部公示了2023年度智能制造试点示范工厂揭榜单位和优秀场景名单,12家宁波企业入选智能制造“国家队”。一起来看↓

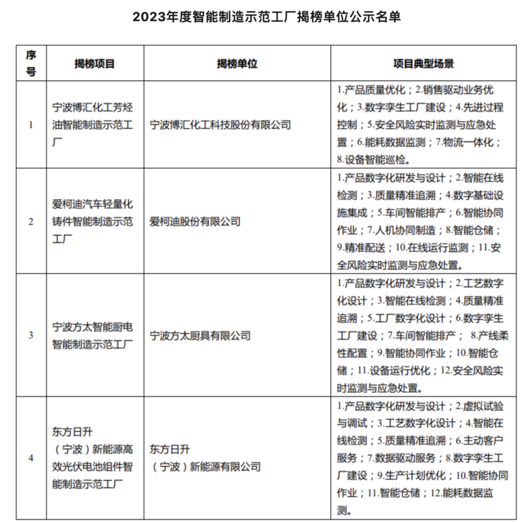
其中,宁波博汇化工、爱柯迪、方太厨具、东方日升共4家企业入选“2023年度智能制造示范工厂揭榜单位”;德昌股份、公牛电器、麦博韦尔等8家企业19个应用场景入选“2023年度智能制造优秀场景”。

据悉,2023年度智能制造试点示范行动,旨在通过聚焦原材料、装备制造、消费品、电子信息等细分行业,遴选出一批智能制造优秀场景,以揭榜挂帅方式建设一批智能制造示范工厂和智慧供应链,在各行业、各领域遴选一批排头兵企业,推进智能制造高质量发展。

宁波智能制造起步较早。近年来,全力打造全球智造创新之都的宁波,正以智能制造作为推进制造业高质量发展的主攻方向,加快推进规上工业企业数字化改造“全覆盖”。
截至目前,宁波已培育形成以未来工厂为引领、以“5G+工业互联网”为试点、以智能工厂(数字化车间)为主体的新智造企业群体,累计列入国家级智能制造试点示范18个、省级智能工厂(数字化车间)84个、市级“5G+工业互联网”试点81个、市级智能工厂(数字化车间)361个。

“通过自动化、智能化改造的持续推进,智能制造正成为企业不断降低成本、提升效率、提高质量的重要抓手。”市经信局相关负责人表示,以宁波361个市级智能工厂(数字化车间)为例,这些智能制造“急先锋”的生产效率平均提高了39.6%,企业运营成本平均降低了24.9%,产品研制周期平均缩短了36.6%。

锚定国际智能制造新高地以及工业互联网领军城市新目标的宁波,已吹响智能制造高质量发展的“冲锋号”,朝着全球智造创新之都加速迈进。按照计划,到2027年,宁波将力争建设市级以上数字化车间(智能工厂)超千个。
来源:宁波发布
浙ICP备12005551号-3 网上视听传播许可证 1103013
公安机关备案号 33020302000735 互联网新闻信息服务许可证 33120180003 广播电视节目制作经营许可证 (浙)字第01362号
版权所有 宁波宁聚传媒科技有限公司 2002-2026 nbtv.cn, all rights reserved