宁波最新一批事业招聘来了,包括宁波市生态环境局、宁波职业技术学院、宁波卫生职业技术学院、浙江工商职业技术学院等。一起来看有没有适合你的↓
宁波市生态环境局
根据《宁波市事业单位公开招聘工作人员实施办法》等有关规定,受浙江省生态环境厅委托,宁波市生态环境局决定面向全国公开招聘浙江省宁波生态环境监测中心事业编制工作人员2名。

报名时间
2023年11月7日9时至11月9日16时。
报名方式
采取网络报名的形式,报考者登录“宁波市人力资源和社会保障局网站”或“宁波市生态环境局网站”通知公告栏,下载并填好报名表。在规定时间内将填好的报名表(word版及扫描件)、证明符合报考条件的相关材料扫描件(详见资格复审材料要求)发送至报名邮箱,邮件主题请注明“报考岗位+姓名”。发送邮件后,是否报名成功以收到邮件回复为准。每位报考者只能选报一个职位,填报过程中请认真填写报考信息,逾期不再受理报名。
报名邮箱:
nbjczxbgs@163.com
联系方式
0574-87086810
0574-87086806
宁波职业技术学院
根据《宁波市事业单位公开招聘工作人员实施办法》的有关规定,宁波职业技术学院现决定面向全国公开招聘教师43名。

(扫码查看岗位明细)
报名时间
博士研究生:截至2023年12月31日。
硕士研究生:2023年10月31日至11月10日。
报名方式
登录宁波职业技术学院招聘考生报名系统:
电脑端:
https://rszp.app.nbpt.edu.cn/jfV5nzjszp
系统移动端:
https://rszp.app.nbpt.edu.cn(需通过手机端打开)
报名关键步骤:1)点击(2、身份注册)进行登录账号注册,注册成功请保存账号密码,已备后续使用。2)系统登录后,点击(5、简历管理)在线填写简历,上传佐证材料,完成后提交给人事处。3)点击(6、岗位报名),选择“宁波职业技术学院公开招聘教师公告”,点击后面报名按钮,选择应聘岗位并报名。4)点击(7、报名结果)随时查看报名结果信息。5)点击(9、消息通知),查看短信通知信息。
联系方式
博士可咨询人事处,也可直接咨询各二级分院(部),招聘负责人联系方式详见原文附件。
应聘其他岗位,学院人事处联系方式:
姜老师,徐老师
0574-86891361
0574-86891327
宁波卫生职业技术学院
根据《宁波市事业单位公开招聘工作人员实施办法》的有关规定,宁波卫生职业技术学院决定面向全国公开招聘思政教师1名。

报名时间
2023年10月26日至11月10日止。
报名方式
报考人员将应聘所需提交材料的电子版发送至rscnchs@163.com邮箱。邮件主题请标明“应聘岗位+姓名”。应聘所需提交材料:(1)《宁波卫生职业技术学院应聘人员报名表》(附件1);(2)身份证、学历、学位证书和《教育部学籍在线验证报告》(未取得学历学位的2024年应届毕业生可凭就业推荐表和《教育部学籍在线验证报告》;留学回国人员凭院校毕业学历学位或学籍证明,并提供院校主干课程证明);(3)中共党员证明,由所在党组织出具,应注明现政治面貌及入党时间;(4)有教学、科研工作业绩等的提供相关材料(附著作、论文、科研项目、获奖成果等清单);(5)有获奖的提供荣誉证书等。
联系方式
0574-88122263
0574-88126007
浙江工商职业技术学院
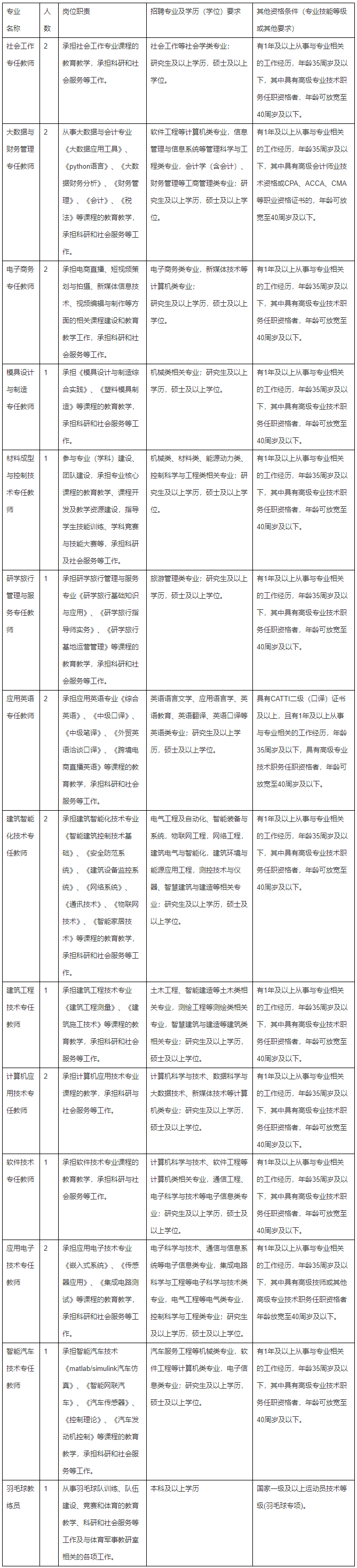
根据《宁波市事业单位公开招聘工作人员实施办法》的有关规定,浙江工商职业技术学院决定面向全国公开招聘专任教师21名。

报名时间
2023年11月1日至11月8日。
报名方式
(1)应聘人员在规定时间内将报名材料发送至指定的联系邮箱。应聘人员提供的个人信息必须真实有效,报名所需提交材料包括:
①《浙江工商职业技术学院公开招聘应聘人员报名表》。可在宁波人力资源和社会保障局网站(http://www.zjnb.lss.gov.cn/)下载或浙江工商职业技术学院网站(https://www.zbti.edu.cn/)的“通知公告”栏目下的“浙江工商职业技术学院公开招聘教师公告”上下载。
②本人简历、身份证、学历(学位)证书(同时提供教育部学生信息网在线生成的《教育学历证书电子注册备案表》,属于留学回国人员的还需提供教育部出具的学历学位认证书)、专业技术资格证书等佐证材料扫描件及近期免冠1寸电子版照片(与报名表中照片一致,JPG格式,像素250*350,分辨率300dpi,以“身份证+应聘岗位+姓名”命名)。
报名材料不全者,视作报名不成功。
(2)每人限报一个岗位。
(3)报考同一岗位应聘人数和招聘计划数之比须不低于3:1;在规定的报名时间内,若符合报考条件的应聘人数和招聘计划数比例不足3:1的,将取消该岗位招聘。
联系方式
陈老师:0574-87422413
宁波工程学院与吉利汽车研究院
2023年宁波工程学院与吉利汽车研究院拟联合招聘高层次人才(博士/博士后)10名。联合引进的高层次人才为宁波工程学院事业编制人员,并与宁波工程学院签订聘用合同。派往吉利汽车研究院期间,与吉利汽车研究院(宁波)有限公司签订联合培养协议。

报名时间
自公告发布日起,截止到2023年12月31日。
报名方式
登录宁波工程学院人才招聘网, 注册并登录,选择“宁波工程学院与吉利汽车研究院联合招聘高层次人才岗位”,填写个人基本信息,并上传个人简历及人才引进申报表(包括个人基本信息、学习和工作经历、主要学术成果等)。
联系方式
罗老师:0574-87616030;电子邮箱:rsc@nbut.edu.cn章老师:13957403879;电子邮箱:zhangguowei511@sina.com
浙江纺织服装职业技术学院
据《宁波市事业单位公开招聘工作人员实施办法》的有关规定,浙江纺织服装职业技术学院决定面向全国公开招聘事业编制教师21名。

报名时间
高层次博士研究生岗位公告发布之日起至2024年3月31日。其他岗位公告发布之日起至2023年11月16日。
报名方式
报考人员在规定的报名时间内,将应聘所需提交材料的扫描件发送至邮箱。投递简历邮件主题请注明“应聘岗位+姓名+专业+学历/职称”。报名发送邮箱为应聘人员本人使用邮箱。每人限报一个岗位。
邮箱:
3236285730@qq.com
联系方式
0574-86329804
海曙区教育局
根据区域教育事业发展需要,为进一步加强教师队伍建设,经中共海曙区委机构编制委员会办公室、海曙区人力资源和社会保障局核准,海曙区教育局决定公开招聘事业编制教育人才158名。

其中:高中数学1名、高中英语1名、高中物理1名、高中地理1名、高中心理1名、高中通用技术1名;初中语文(初中语文①、初中语文②)15名、初中数学(初中数学①、初中数学②)13名、初中英语11名、初中科学9名、初中社会(初中社会①、初中社会②)16名、初中心理1名、小学语文(小学语文①、小学语文②、小学语文③、小学语文④、小学语文⑤)47名、小学数学(小学数学①、小学数学②)22名、小学英语8名、小学科学7名、特殊教育1名;会计2名。
报名方式
网上报名:
2023年10月31日9时至11月10日12时。
登录网址:
https://wj.qq.com/s2/13393228/e155/
或手机扫描下方二维码,在认真阅读招聘公告后,按要求输入相关信息,严格按照招聘范围及资格条件选择岗位进行报名。每位应聘人员限报一个岗位,同时报考多个岗位的,取消报考资格。

现场报名:
2023年11月13日9时至14时。
地点位于宁波市海曙区青少年宫(海曙区丰柏街21号),请从通途路边上1号门进入。
联系方式
0574-87070376
0574-87195724
来源:宁波发布
浙ICP备12005551号-3 网上视听传播许可证 1103013
公安机关备案号 33020302000735 互联网新闻信息服务许可证 33120180003 广播电视节目制作经营许可证 (浙)字第01362号
版权所有 宁波宁聚传媒科技有限公司 2002-2026 nbtv.cn, all rights reserved