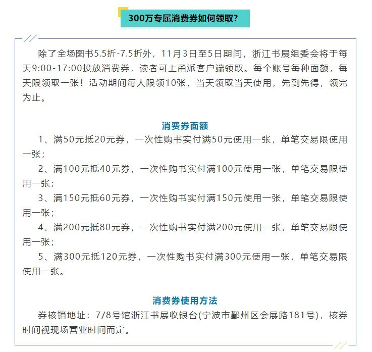
11月3日到5日,第八届浙江书展在宁波国际会展中心举行,共设17个展馆展区。18000平方米的展会,怎么逛?专属消费券如何抢?一起来看↓
据了解,宁波国际会展中心7、8号馆是本次书展的主要展区。看展攻略来喽~

今年浙江书展依旧对公众免门票,刷身份证即可进场。
主会场互动区推荐
除了吸引大家看书买书,本届书展还设置了较多的互动环节,引导大家沉浸式逛展。
在宁波馆旁边的阅读场景馆,设有“知乎药丸”盲盒互动,参加活动的朋友随机抽取“药丸”盲盒,可能会得到一段来自米兰·昆德拉的语录或一首小诗,还有机会免费领取知乎联名文创帆布袋和限量知乎联名咖啡。

阅读场景馆门面设计效果图。
数字阅读馆的云听展区可以体验到AI互动科普教育;咪咕展区,主办单位为年轻阅读群体准备了《墙头马上》剧本杀,可以现场互动;喜马拉雅展区,将组织喜事读书分享会,现场打卡送咖啡。

数字阅读馆设计效果图。
在数字版权馆,参观者可以通过VR穿戴设备,身临其境地体验到元宇宙空间的概念展示,更加深入地理解“数字藏品”的内涵和价值。
文创生活馆自推出以来一直很“时髦”。今年馆内设有咖啡能量站、浙江路牌章盖章区、微生物创品区等,将推出野营用品、儿童产品、文创礼盒、个护香薰、餐具饰品等“好物”。
书展上的“老字号”,城市萤火虫换书大会历经多年探索与实践,深受广大书友欢迎。本次现场将划分换书区、阅读区、打卡区、手工区,带领参与者到书里的“超市”逛一逛。

换书大会俯视效果图。
此外,本届书展还设有邮路阅读馆,现场设置“临时邮局”为展会读者提供便捷的邮政服务,定制第八届浙江书展纪念封和彩色邮资机,让读者可以盖纪念封戳章留念。
场外精彩活动也不少
除了主会场活动,本届书展也有多场值得关注的“场外”活动。如遍布全大市乃至全省的阅读沙龙、讲座,宁波老外滩有为期三晚的书香市集。上届书展非常“出片”、备受好评的天一阁夜书肆也将全面回归。
11月3日18:00至21:00,“天一阁·月湖 夜书肆”将在天一阁南门马衙街举办,今年的主题是怀旧专场,将重现复古的售书读书场景、上演经典怀旧派对。参与者可以“一键穿越”到20世纪80、90年代,重温阅读盛行的岁月,重塑诗情迸发的年代。

来源:宁波发布
浙ICP备12005551号-3 网上视听传播许可证 1103013
公安机关备案号 33020302000735 互联网新闻信息服务许可证 33120180003 广播电视节目制作经营许可证 (浙)字第01362号
版权所有 宁波宁聚传媒科技有限公司 2002-2026 nbtv.cn, all rights reserved